Fault Tree Templates

Browse fault tree templates and examples you can make with SmartDraw.

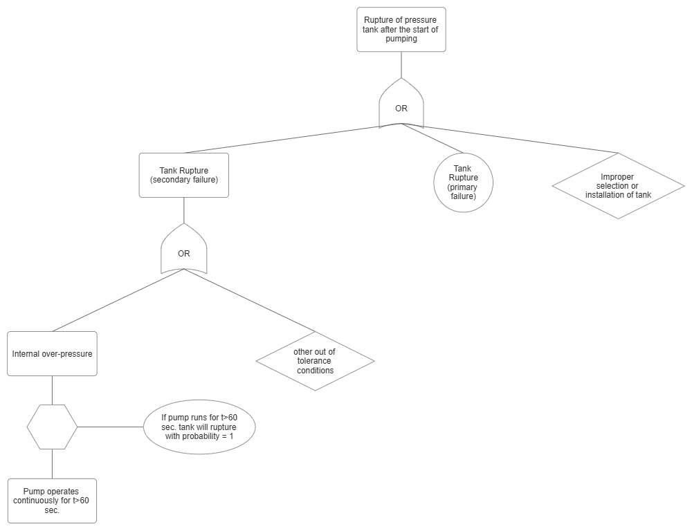
Fault Tree Example - Tank Failure

Create Fault Tree examples like this template called Fault Tree - Tank Failure that you can easily edit and customize in minutes.