Document and Optimize Your Organization

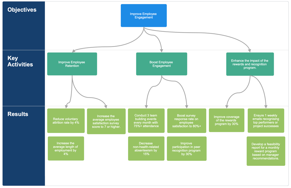
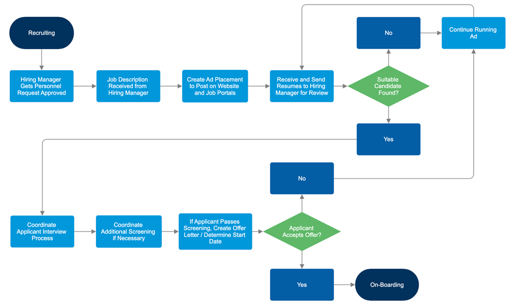
HR teams can use SmartDraw to manage their organizational structure to keep up with growth or change, document policies and processes like recruitment, hiring, or discipline, ensure compliance with labor laws, manage performance reviews, and more.

SmartDraw is Used by Over 85% of the Fortune 500

3M logo
Amazon logo
AT&T logo
Cisco logo
Honeywell logo
Intel logo
Johnson and Johnson logo
Mariott logo
Abbott Labs logo
Motorola logo
Northrop Grumman logo
Oracle logo
Pfizer logo
Thermo Fisher Scientific logo
Verizon logo
Wells Fargo logo
3M logo
Amazon logo
AT&T logo
Cisco logo
Honeywell logo
Intel logo
Johnson and Johnson logo
Mariott logo
Abbott Labs logo
Motorola logo
Northrop Grumman logo
Oracle logo
Pfizer logo
Thermo Fisher Scientific logo
Verizon logo
Wells Fargo logo

How SmartDraw Helps HR Teams

Checks Every Box

Get all the templates and tools you need for every phase of product development from planning and brainstorming to managing and reporting. You can even generate diagrams from from your Jira data.

Learn More

Collaborate in Real Time

SmartDraw makes it easy for teams to plan and build products in real time. Help your team stay on the same page and share ideas.

Learn More

Seamless Integrations

SmartDraw will work seamlessly within the Microsoft or Google enterprise tech stack. Create diagrams, save files, and manage access while working with the tools you already trust.

Learn More

Real Teams. Real Results. See How SmartDraw Helps Organizations Work Faster and Smarter.

Contact Us

"Before SmartDraw, our reports were created in a mix of Word, PowerPoint, Visio, and paper, leading to inconsistent formats and extra work. SmartDraw gave us a single, standardized platform for accident and incident documentation, making our reports clearer, more consistent, and easier to manage."

Michael Johnson
Battalion Chief, Loudoun Fire and Rescue

"Our design and construction company oversees custom home builds and remodels from initial design to completion. SmartDraw provided an affordable, user-friendly, and efficient tool for making rapid adjustments to floor plans without relying on architects or designers for every minor change. The fast setup and intuitive tools really helped us streamline our workflow."

Jake Goodew
Project Manager, Arete Construction

"The Crime Scene Unit sought to upgrade its diagramming software to enhance the quality of crime scene sketches used as discoverable documents in criminal investigations. After evaluating available options, we determined that SmartDraw best met our needs due to its ability to produce detailed, forensically accurate diagrams that integrate seamlessly with existing scene documentation tools, including photographs and 3D imaging."

Massi A. Martin, DPA
Commanding Officer, Office of Forensic Science, Crime Scene Unit, Philadelphia Police Department

"For pre-incident plans, we're able to create clear, easy-to-follow diagrams with directions and annotations that our firefighters can quickly understand on scene. For investigations, the software lets us produce accurate, professional drawings that support incident reconstruction. Overall, we've been very pleased with SmartDraw and plan to continue using it as part of our daily operations."

Read the full case study.
Jonathan Shim
Captain, Office of the Fire Marshal, Howard County Department of Fire Rescue Services

"As our design services grew, pen and paper simply couldn't keep up. SmartDraw gave us the modern tools we needed for creating space plans and floor plans. It's proven to be a great tool for our sellers to quickly provide customers with feedback on dimensions and fit."

Aaron Schulz
Director of Inside Sales Channels & Sales Operations, National Business Furniture

"Switching from Visio to SmartDraw was a no-brainer. We saved thousands and SmartDraw can do everything we used to do in Visio."

Ken Tripp
North American IT Operations Manager, Radisys

"We replaced both Visio and Lucidchart and never looked back. Not only did we save money, but SmartDraw's excellent customer service and free training sessions made the transition painless. We now use SmartDraw for network diagrams, flowcharts, org charts, and more."

Chris Tusa
Vice President Solutions Engineering, Dizzion

"We could only afford to give Lucidchart to a fraction of our users. SmartDraw allowed us to expand diagramming to everyone in our organization. Every department finally has access to make flowcharts, decision trees, UML diagrams, and more. We especially liked that generating an AWS diagram didn't cost us extra."

Juan Pablo Cordero
Director of IT, Snap Finance

Click the link below to see all customer success stories.

Trusted by Millions of Users

SmartDraw is easy to do business with according to G2 SmartDraw has best roi according to G2 SmartDraw is easy to setup with according to G2 SmartDraw has high momentum according to G2 Users love SmartDraw on G2 SmartDraw is a leader according to G2 SmartDraw is easy to implement according to G2 SmartDraw has best in class support according to G2 SmartDraw is a easy to admin according to G2
SmartDraw reviews sourced by G2

Document Your Organization and Optimize Workflows

See how SmartDraw can benefit your HR team today!