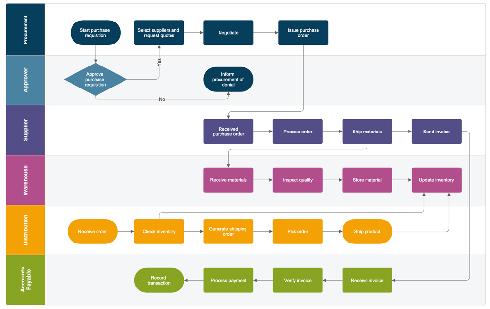
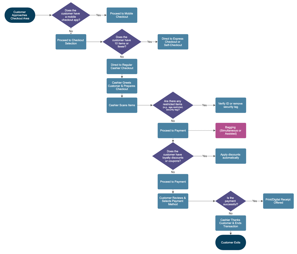
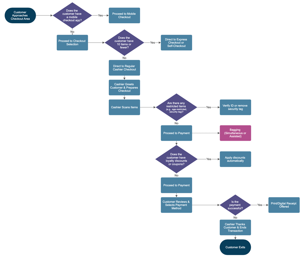
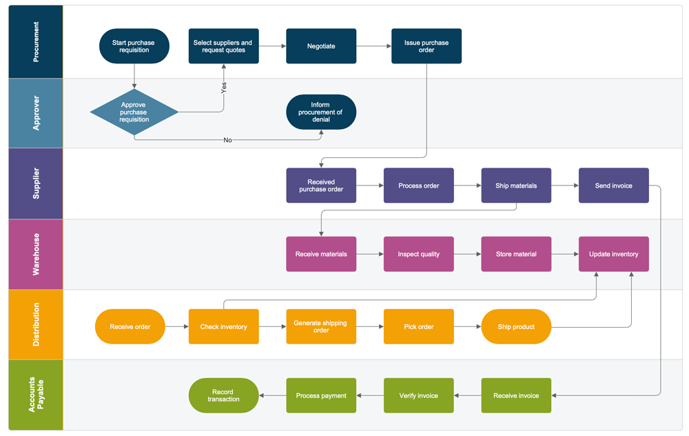
Optimize Retail Operations from Warehouse to Checkout

Reduce costs and improve efficiency across your entire operation by visualizing workflows, store layouts, your website, and more.

SmartDraw is Used by Over 85% of the Fortune 500

3M logo
Amazon logo
AT&T logo
Cisco logo
Honeywell logo
Intel logo
Johnson and Johnson logo
Mariott logo
Abbott Labs logo
Motorola logo
Northrop Grumman logo
Oracle logo
Pfizer logo
Thermo Fisher Scientific logo
Verizon logo
Wells Fargo logo
3M logo
Amazon logo
AT&T logo
Cisco logo
Honeywell logo
Intel logo
Johnson and Johnson logo
Mariott logo
Abbott Labs logo
Motorola logo
Northrop Grumman logo
Oracle logo
Pfizer logo
Thermo Fisher Scientific logo
Verizon logo
Wells Fargo logo

The Right Solution for Retail

Checks Every Box

Get all the templates and tools you need for every cross-functional team in your organization.

Learn More

Collaborate in Real Time

SmartDraw makes it easy for teams to plan and build diagrams in real time. Help your team stay on the same page and share ideas.

Learn More

Seamless Integrations

SmartDraw will work seamlessly within the Microsoft or Google enterprise tech stack. Create diagrams, save files, and manage access while working with the tools you already trust.

Learn More

Organizations Across the Globe Use SmartDraw to Get More Done

Contact Us

"Switching from Visio to SmartDraw was a no-brainer. We saved thousands and SmartDraw can do everything we used to do in Visio."

Ken Tripp
North American IT Operations Manager, Radisys

"Our design and construction company oversees custom home builds and remodels from initial design to completion. SmartDraw provided an affordable, user-friendly, and efficient tool for making rapid adjustments to floor plans without relying on architects or designers for every minor change. The fast setup and intuitive tools really helped us streamline our workflow."

Jake Goodew
Project Manager, Arete Construction

"We replaced both Visio and Lucidchart and never looked back. Not only did we save money, but SmartDraw's excellent customer service and free training sessions made the transition painless. We now use SmartDraw for network diagrams, flowcharts, org charts, and more."

Chris Tusa
Vice President Solutions Engineering, Dizzion

"We could only afford to give Lucidchart to a fraction of our users. SmartDraw allowed us to expand diagramming to everyone in our organization. Every department finally has access to make flowcharts, decision trees, UML diagrams, and more. We especially liked that generating an AWS diagram didn't cost us extra."

Juan Pablo Cordero
Director of IT, Snap Finance

"We were frustrated with our previous vendor's price hikes and limiting how many users could get access, so switching to SmartDraw was a relief. It let us create all the diagrams we needed, integrated with Google Workspace, and eliminated our worries about monitoring usage."

Brad Schaider
Senior Manager IT, StrongDM

"SmartDraw has been the perfect Visio replacement for our organization. It has everything we need at a fraction of the cost. It's the ideal license model for our teams with mixed usage patterns. With built-in collaboration, flexible licensing, and cross-platform access, we reduced IT overhead and found a simpler, smarter way to work."

Rachel E Anderson
Service Desk Supervisor, REC Silicon Inc

"In SmartDraw, we finally found a product that could parallel what we got from Visio at a lower price."

Wes Meyer
Global Manager, IT, Amphenol Advanced Sensors

"Over time SmartDraw has become the process mapping tool of choice for every department. It's our go to tool and makes everything easy and clear. It's user-friendly and acts like a roadmap as you work on going from your current state to your future state."

Melinda Carter
Assistant Director, Texas Children's Hospital

"We replaced Lucidchart with SmartDraw to document our processes. It's intuitive, powerful, and backed by excellent support. SmartDraw is easy to use and their support team is always responsive and helpful."

Vince Rinner
IT Director, Diamond Mattress

"Compared to Visio, SmartDraw is more affordable and easier to use for everyone in our organization. The SmartDraw team and support are very responsive and helpful!"

Heather Malecha
Application Services Analyst, City of Burnsville

"We needed a solution to replace Lucidchart and Visio and reduce licensing costs. SmartDraw not only met those needs, but it also allowed us to expand access to our entire organization. The training sessions they offered greatly facilitated our staff's transition to SmartDraw."

Michael Surerus
Systems Administrator, American Academy of Pediatrics

Click the link below to see all customer success stories.

SmartDraw is Used by Over 85% of the Fortune 500

3M logo
Amazon logo
AT&T logo
Cisco logo
Honeywell logo
Intel logo
Johnson and Johnson logo
Mariott logo
Abbott Labs logo
Motorola logo
Northrop Grumman logo
Oracle logo
Pfizer logo
Thermo Fisher Scientific logo
Verizon logo
Wells Fargo logo
3M logo
Amazon logo
AT&T logo
Cisco logo
Honeywell logo
Intel logo
Johnson and Johnson logo
Mariott logo
Abbott Labs logo
Motorola logo
Northrop Grumman logo
Oracle logo
Pfizer logo
Thermo Fisher Scientific logo
Verizon logo
Wells Fargo logo

Trusted by Millions of Users

SmartDraw is easy to do business with according to G2 SmartDraw has best roi according to G2 SmartDraw is easy to setup with according to G2 SmartDraw has high momentum according to G2 Users love SmartDraw on G2 SmartDraw is a leader according to G2 SmartDraw is easy to implement according to G2 SmartDraw has best in class support according to G2 SmartDraw is a easy to admin according to G2
SmartDraw reviews sourced by G2

Cut Costs and Improve Efficiency with SmartDraw

See how SmartDraw can help improve your retail operations.