SmartDraw's diagram maker helps you build diagrams of all kinds from flowcharts to floor plans with powerful AI automation and rich content.
Select any diagram SmartDraw has to offer, learn how to use them, and start creating your own quickly and easily!
Browse some of the most popular diagram types within SmartDraw and get started now:
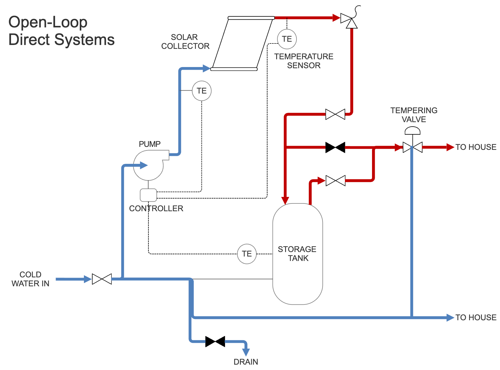
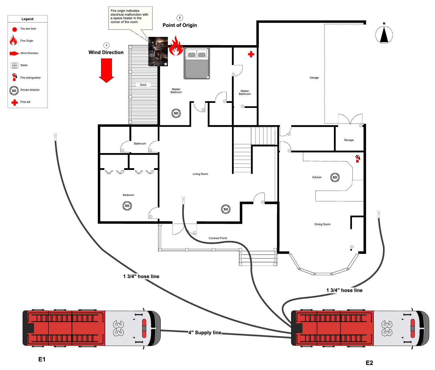
Visualize processes, systems, and information with SmartDraw's technical diagrams:
Quickly and easily visualize your IT infrastructure with these IT diagrams:
Brainstorm, plan, and collaborate with your team in a single workspace. Learn more.
Make diagrams of all kinds easily using templates and powerful automation. See all the visuals you can create with SmartDraw.
Discover why SmartDraw is the best diagramming software today.