Activity Diagram

Quickly create activity diagrams and other UML style diagrams with SmartDraw

Action Action Action Action Action Action

With SmartDraw, You Can Create Many Different Types of Diagrams, Charts, and Visuals

Learn More

What is an Activity Diagram?

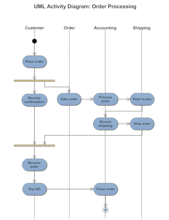
An activity diagram visually presents a series of actions or flow of control in a system similar to a flowchart or a data flow diagram. Activity diagrams are often used in business process modeling. They can also describe the steps in a use case diagram. Activities modeled can be sequential and concurrent. In both cases an activity diagram will have a beginning (an initial state) and an end (a final state).

In between there are ways to depict activities, flows, decisions, guards, merge and time events and more. Learn about activity diagram symbols below:

Back to top
Activity diagram symbols panel

Activity Diagram Tutorial

You can make an activity diagram by connecting and joining various activity states. The starting point is usually marked with a dark, filled-in circle with an arrow pointing to the next state usually a rectangle with rounded corners. All action flows are represented with arrows indicating the transitions from state to state.

SmartDraw makes drawing activity diagrams easy with built-in activity diagram templates that already have all the basic symbols docked and the tools to connect everything at your fingertips.

Back to top

Basic Activity Diagram Notations and Symbols

Initial State or Start Point

A small filled circle followed by an arrow represents the initial action state or the start point for any activity diagram. For activity diagram using swimlanes, make sure the start point is placed in the top left corner of the first column.

Start point symbol - Activity diagram
Activity or Action State

An action state represents the non-interruptible action of objects. You can draw an action state in SmartDraw using a rectangle with rounded corners.

Activity symbol - Activity diagram
Action Flow

Action flows, also called edges and paths, illustrate the transitions from one action state to another. They are usually drawn with an arrowed line.

Action flow - Activity diagram
Object Flow

Object flow refers to the creation and modification of objects by activities. An object flow arrow from an action to an object means that the action creates or influences the object. An object flow arrow from an object to an action indicates that the action state uses the object.

Object flow - Activity diagram
Decisions and Branching

A diamond represents a decision with alternate paths. When an activity requires a decision prior to moving on to the next activity, add a diamond between the two activities. The outgoing alternates should be labeled with a condition or guard expression. You can also label one of the paths "else."

Decision symbol - Activity diagram
Guards

In UML, guards are a statement written next to a decision diamond that must be true before moving next to the next activity. These are not essential, but are useful when a specific answer, such as "Yes, three labels are printed," is needed before moving forward.

Guard symbol - Activity diagram
Synchronization

A fork node is used to split a single incoming flow into multiple concurrent flows. It is represented as a straight, slightly thicker line in an activity diagram.

A join node joins multiple concurrent flows back into a single outgoing flow.

A fork and join mode used together are often referred to as synchronization.

Synchronization - Activity diagram
Time Event

This refers to an event that stops the flow for a time; an hourglass depicts it.

Time event - Activity diagram
Merge Event

A merge event brings together multiple flows that are not concurrent.

Merging flows - Activity diagram
Sent and Received Signals

Signals represent how activities can be modified from outside the system. They usually appear in pairs of sent and received signals, because the state can't change until a response is received, much like synchronous messages in a sequence diagram. For example, an authorization of payment is needed before an order can be completed.

Sent and received symbols - Activity diagram
Interrupting Edge

An event, such as a cancellation, that interrupts the flow denoted with a lightning bolt.

Interrupting edge symbol - Activity diagram
Swimlanes

Swimlanes group related activities into one column.

Swimlanes - Activity diagram
Final State or End Point

An arrow pointing to a filled circle nested inside another circle represents the final action state.

Back to top
End point symbol - Activity diagram

More Activity Diagram Information

Try SmartDraw's Activity Diagram Software Free

Discover why SmartDraw is the best activity diagram software today.