Data Flow Diagram

Easily create data flow diagrams & models in minutes

Broker Order details 5.2 Place Order (phone) Transaction details Transaction details <<Third Party>> Stock Exchange Center Transaction D Place Order (online) 5.1 Transaction details Transaction details Customer Order details

With SmartDraw, You Can Create Many Different Types of Diagrams, Charts, and Visuals

Learn More

What is a Data Flow Diagram?

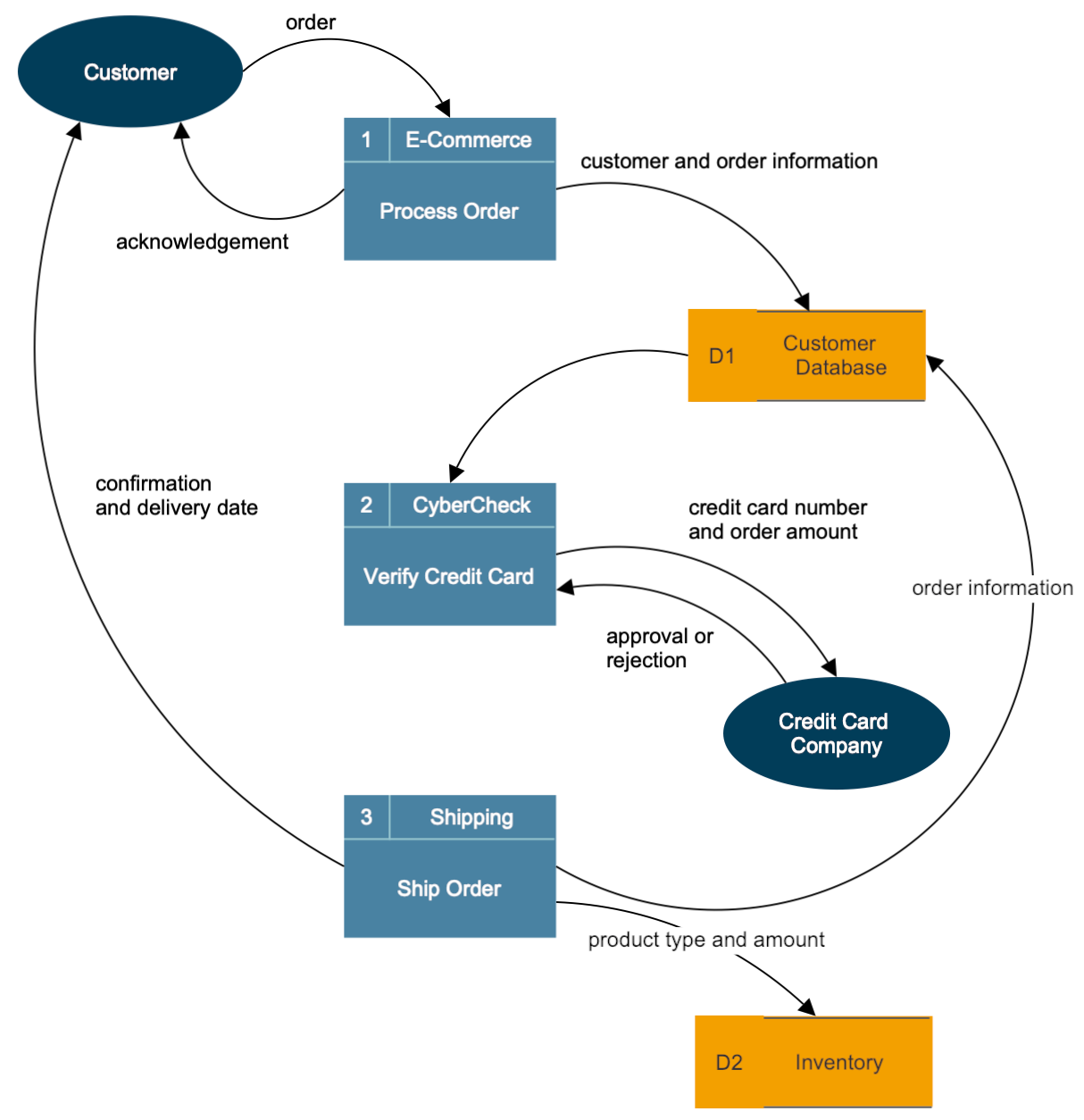
A data flow diagram (DFD) illustrates how data is processed by a system in terms of inputs and outputs. As its name indicates its focus is on the flow of information, where data comes from, where it goes and how it gets stored.

Watch this short video about data flow diagrams:

Back to top
DFD curved example

History of Data Flow Diagrams

Data flow diagrams became popular in the 1970s in software development. They were first described in a classic text about Structured Design written by Larry Constantine and Ed Yourdon. Yourdon & Coad's Object Oriented Analysis and Design (OOA/OOD) was a way of visualizing software systems before UML diagrams.

Back to top

Data Flow Diagram Tutorial

SmartDraw contains all the needed data flow diagram symbols and easy-to-use templates that help you get started. Stamp shapes to your drawing area and connect them easily with keyboard shortcuts or intuitive commands located on the SmartPanel to the left of your drawing area.

You can even nest different levels of data flow diagrams by using SmartDraw's hyperlink function.

Learn more by reading this tutorial on making data flow diagrams.

Back to top
DFD tutorial
DFD symbols

Data Flow Diagrams Symbols

There are essentially two different types of notations for data flow diagrams (Yourdon & Coad or Gane & Sarson) defining different visual representations for processes, data stores, data flow and external entities.

Yourdon and Coad type data flow diagrams are usually used for system analysis and design, while Gane and Sarson type DFDs are more common for visualizing information systems.

Visually, the biggest difference between the two ways of drawing data flow diagrams is how processes look. In the Yourdon and Coad way, processes are depicted as circles, while in the Gane and Sarson diagram the processes are squares with rounded corners.

Process Notations. A process transforms incoming data flow into outgoing data flow.

Datastore Notations. Datastores are repositories of data in the system. They are sometimes also referred to as files.

Dataflow Notations. Dataflows are pipelines through which packets of information flow. Label the arrows with the name of the data that moves through it.

External Entity Notations. External entities are objects outside the system, with which the system communicates. External entities are sources and destinations of the system's inputs and outputs.

Back to top

Data Flow Diagram Levels

Context Diagram. A context diagram is a top level (also known as "Level 0") data flow diagram. It only contains one process node ("Process 0") that generalizes the function of the entire system in relationship to external entities.

DFD Layers. Draw data flow diagrams can be made in several nested layers. A single process node on a high level diagram can be expanded to show a more detailed data flow diagram. Draw the context diagram first, followed by various layers of data flow diagrams.

DFD Levels. The first level DFD shows the main processes within the system. Each of these processes can be broken into further processes until you reach pseudo code.

Back to top
DFD levels example

More Data Flow Diagram Information

Try SmartDraw's Data Flow Diagram Software Free

Discover why SmartDraw is the best data flow diagram software today.