SCAMPER Techniques & Diagrams

Achieve a new level of creative thinking & brainstorming by utilizing a SCAMPER diagram

With SmartDraw, You Can Create Many Different Types of Diagrams, Charts, and Visuals

Learn More

What is the SCAMPER Method?

The SCAMPER Method is a brainstorming technique used by teams to generate new solutions and ideas to improve their products and services. SCAMPER is an acronym that stands for: Substitute, Combine, Adapt, Modify, Put to other use, Eliminate, and Reverse.

Back to top
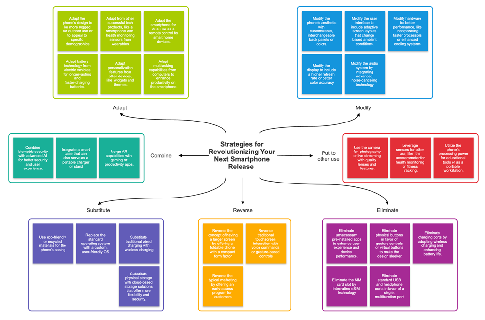
Scamper diagram - smartphone release

SCAMPER Elements Explained

Scamper symbol - substitute

Substitute

Brainstorm replacing an existing process or part with something else:

  • What other processes could we use in the place of the current process?
  • Could an existing part be replaced with something else?
  • What could I substitute to make better?
Scamper symbol - combine

Combine

Think about joining different parts or ideas together in new ways:

  • Can I merge existing processes together to be more efficient?
  • What parts can I combine?
  • What features could be put together?
Scamper symbol - adapt

Adapt

Adjust existing parts to improve the product or process:

  • What existing part could I tweak to work better?
  • Could I adapt a current process?
  • Can I change a characteristic or part to be a better fit?
Scamper symbol - modify

Modify

Determine whether you could gain improved functionality from an existing process:

  • What part of the product could be larger or more noticeable?
  • Could I enhance this part of the product?
  • Should this process be toned down?
Scamper symbol - put to other use

Put to Other Use

Think about whether the current process or part can be used in a new way:

  • Could I use this part for something else?
  • What other uses could we get out of this?
  • Would there be other ways to use this process?
Scamper symbol - eliminate

Eliminate

Remove or simplify a process, part, or idea:

  • What could be removed without losing functionality?
  • Can I reduce the cost?
  • What is unnecessary to the process?
Scamper symbol - reverse

Reverse

Brainstorm ways to rearrange and re-order processes:

  • Where could I change the flow of things?
  • Could I rearrange the steps to be more efficient?
  • What processes could I re-order to work better?
Back to top

How to Perform the SCAMPER Method?

The first thing you want to do when using this brainstorming technique is to clearly identify the problem you are trying to solve. It is important to be specific so all members of the team recognize the goal of the brainstorming session.

Next, you want to put together a team of people with diverse outlooks. Hold the brainstorming session and work through the SCAMPER acronym by asking questions for each of the seven elements. Fill out the diagram as you go with everyone's suggestions and ideas.

Lastly, review all the answers that your team came up with. Determine which ideas could be a solution to the problem and explore them in more detail.

Back to top
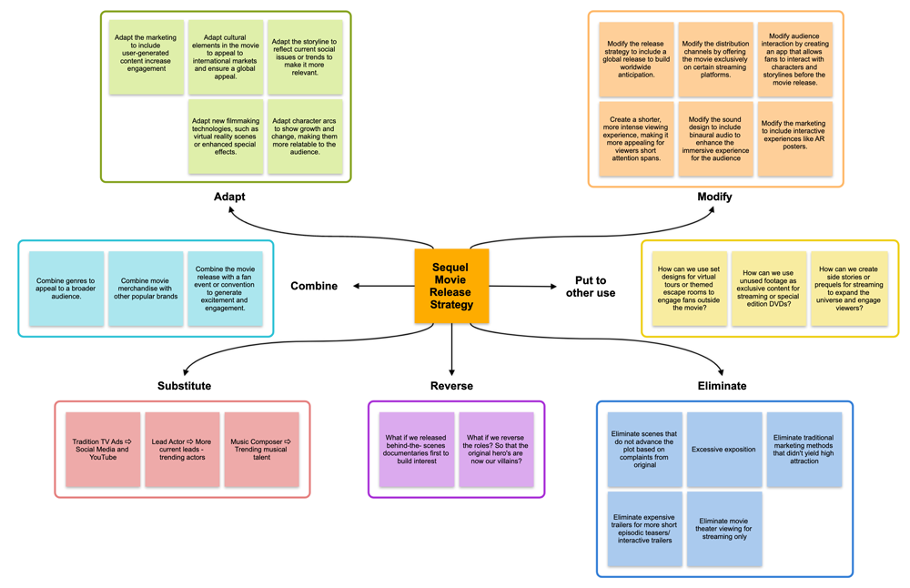
Scamper diagram - new movie release

More Brainstorming Diagrams

Try SmartDraw's Whiteboard Free

Discover why SmartDraw is the best whiteboarding tool today.

By continuing to use the website, you consent to the use of cookies.   Read More