Medical Process Flowchart Templates

Browse medical process flowchart templates and examples you can make with SmartDraw.

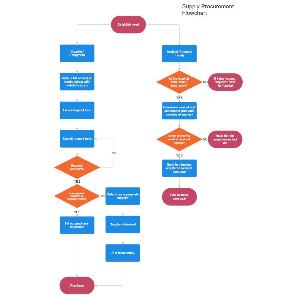
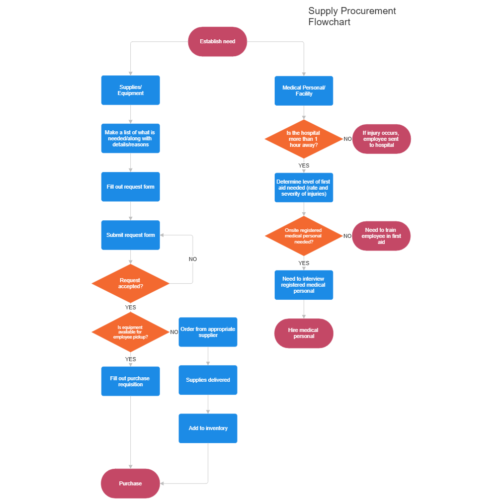
Supply Procurement Flowchart

Running out of key supplies or being short-staffed can literally be a life-or-death situation if you are in the medical industry. Having a clearly defined process for procuring supplies and personnel can help reduce these instances. Use SmartDraw's supply procurement flowchart template as a starting place to document these key processes for your medical practice. Simply add, delete or modify steps to customize the template to reflect how your practice operates. You can even link to internal requisition forms, contact information for suppliers or staffing agencies and more.

By continuing to use the website, you consent to the use of cookies.   Read More