Paralegal Practice Templates

Browse paralegal practice templates and examples you can make with SmartDraw.

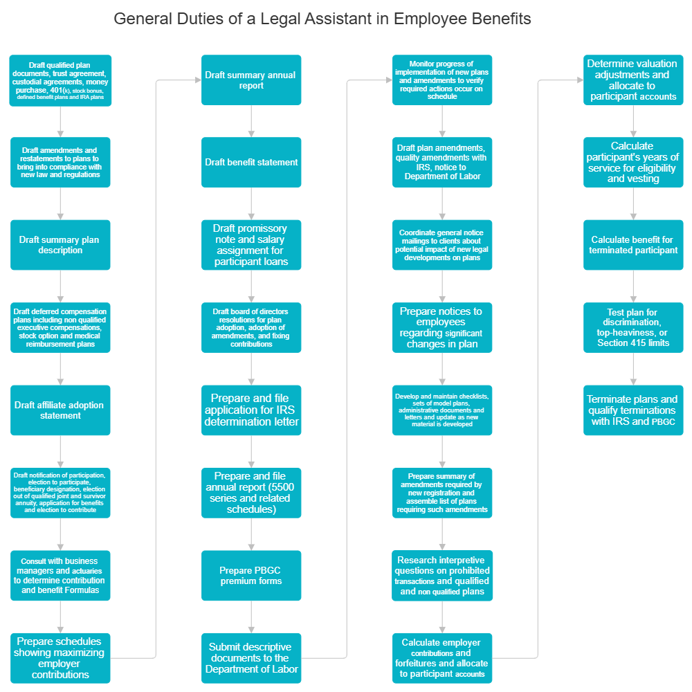
General Duties of a Legal Assistant in Employee Benefits

Create Paralegal Practice examples like this template called General Duties of a Legal Assistant in Employee Benefits that you can easily edit and customize in minutes.