There are many options when it comes to choosing CAD software, and all options have their perks and drawbacks. The best software for you depends on what types of designs you will be making, as well as how much money and time you are willing to dedicate to buying and learning a new program. Here are some major factors to consider before making a purchase.
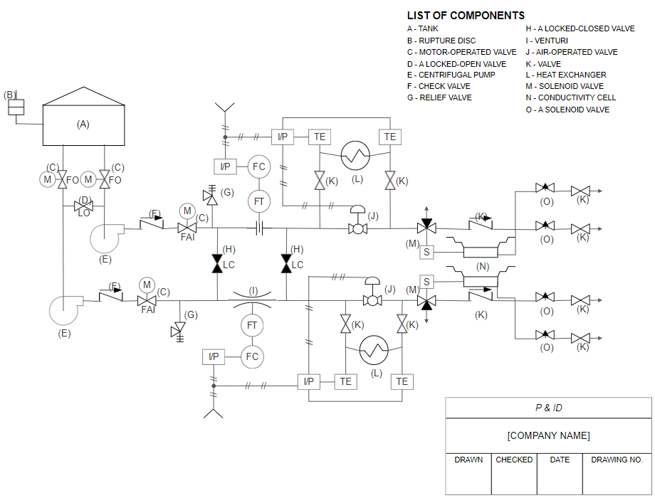
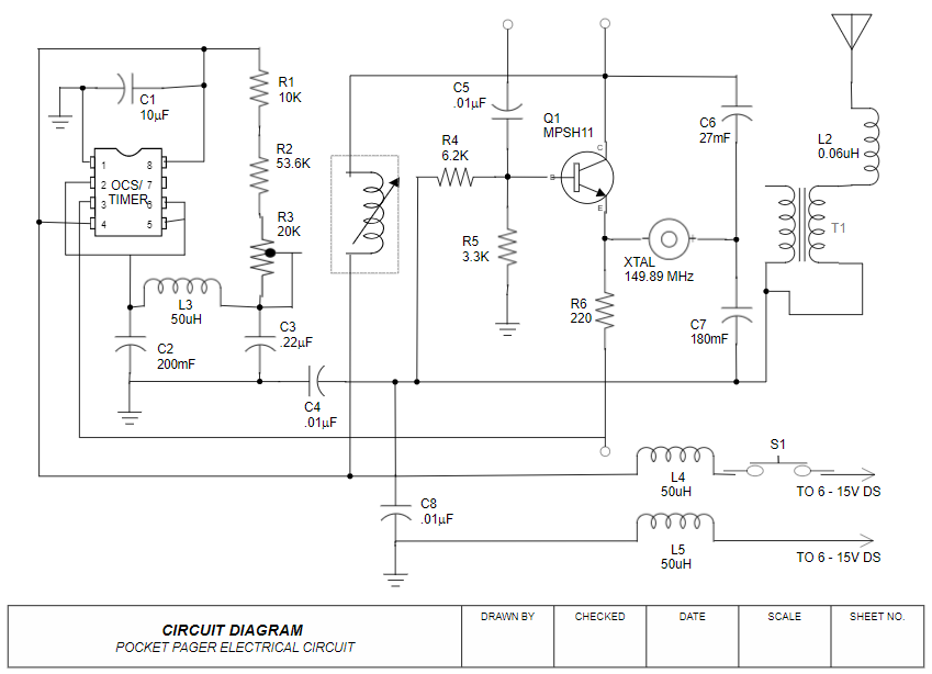
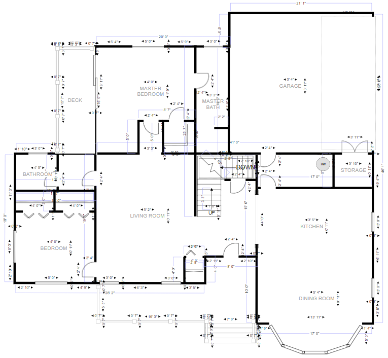
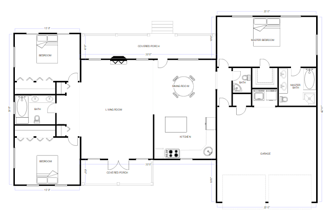
The first thing to consider is what types of drawings and designs you will need the software for. Will you need 3D drawings, or will 2D suffice? Given most CAD software is specialized in a field of design, consider what types of drawings you will make. If you will be designing an HVAC system, look for a program specialized in those types of drawings.
CAD software pricing varies dramatically, from free versions to versions that cost thousands of dollars. Generally speaking, the higher the cost, the more robust the feature set will be. However, it is best to not overpay for features you are not going to use. If a 2D floor plan is all you need, paying thousands for added 3D capabilities might be overkill.
Another major factor to consider is the software's learning curve, or how easy it is to learn to use. Try a few options and see which feel most intuitive to you. The less time you spend learning a new software, the more designs you can create. The cost and time required to train users on a new CAD program must also be considered as well.
Will you be exchanging CAD files with other users? If so, make sure the software you get can open files from those CAD programs, but also saves or exports files in a format that those programs can open.
Back to top