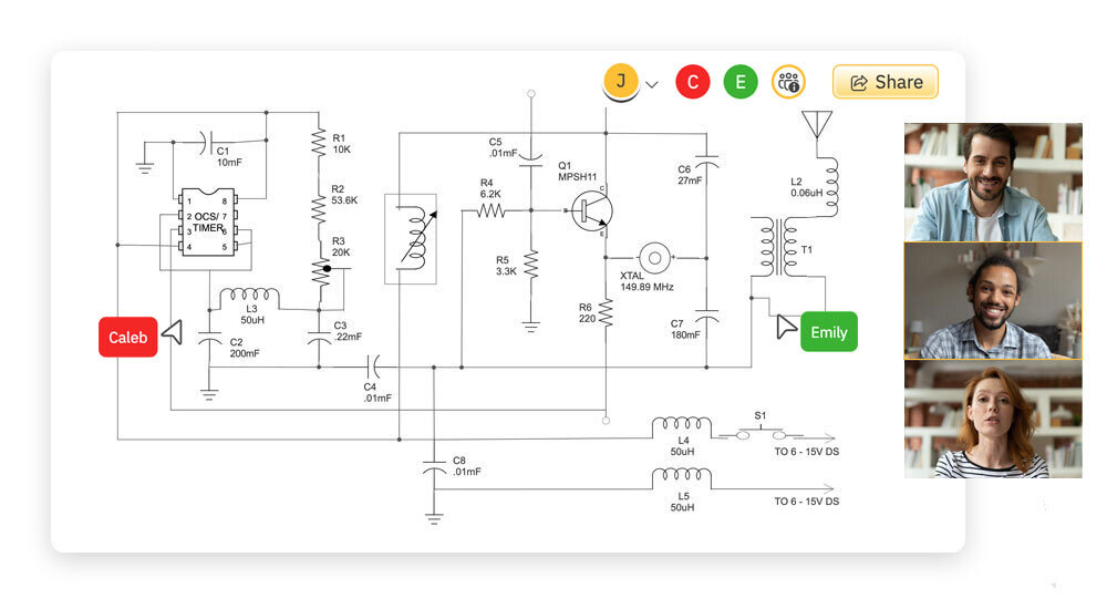
OCS/ TIMER TO 6 - 15V DS B C E - + C1 10 m F R1 10K R2 53.6K R3 20K L3 50uH C2 200mF C3 .22 m F R4 6.2K R6 220 Q1 MPSH11 XTA 149.89 MHz L2 0.06uH C8 .01 m F L4 50uH L5 50uH S1 T1 C7 180mF C6 27mF C5 .01 m F R5 3.3K C4 .01 m F TO 6 - 15V DS

Technical Drawing Software

Make electrical and other types of technical drawings

The Easy Choice for Technical Drawing Online

Easy to Use

SmartDraw helps you align and arrange everything perfectly. And SmartDraw's "intelligent" connecting lines stay attached to your components even when you move them around. Choose a technical drawing template and quickly create your drawing without having to learn difficult CAD software.

Easy to Find the Symbols You Need

SmartDraw includes an extensive collection of mechanical engineering and architectural symbols for every type of technical drawing.

Switch

Easy to Work With Other Apps

SmartDraw is easy to work with no matter what other apps you use. You can add technical drawings to:

  • Microsoft Office®
    • Word®
    • PowerPoint®
    • Excel®
  • Microsoft Teams®
  • Google Workspace
    • Google Docs
    • Google Sheets
  • Atlassian apps
    • Confluence
    • Jira

Easy to Save to Your Existing Storage Solution

SmartDraw works hand in glove with most file storage systems. You can save your technical drawings directly to:

  • SharePoint®
  • OneDrive®
  • Google Drive
  • Dropbox®
  • Box®

There is no need to create a parallel set of common folders and permissions, SmartDraw can just save files directly into your existing set up.

Easy to Share

Share your technical drawing with anyone, even if they don't own a copy of SmartDraw, with a link. You can also easily export any diagram as a PDF or common image formats like PNG or SVG.

Easy to Share

Easy to Get Help

Have a question? Chat or email us. SmartDraw support is in-house and free!

Easy to Get Help

Easy Collaboration

You and your team can work on the same technical diagram in real time. Leave comments and feedback easily to make sure everyone remains on the same page.

SmartDraw also works where you already communicate with your team including Microsoft Teams®, Slack and Confluence.

Collaborate on Technical Drawings

Create Technical Drawings, Electrical Diagrams, Mechanical Drawings, and Architectural Designs

SmartDraw's technical drawing software gives you much of the power of CAD without the steep price or learning curve.

Start with the exact technical drawing template you need—not just a blank screen. Add your information, drag and drop technical symbols and SmartDraw will help you align and connect them.

Wiring diagram example

Technical Drawing Examples

Click any technical drawing example below to start working on it now. These are just a few of the hundreds of included templates that help you make floor plans, landscape layouts, electrical schematics, mechanical drawings, block diagrams, facility plans, circuit diagrams, and more.

SmartDraw is Used by Over 85% of the Fortune 500

3M logo
Amazon logo
AT&T logo
Cisco logo
Honeywell logo
Intel logo
Johnson and Johnson logo
Mariott logo
Abbott Labs logo
Motorola logo
Northrop Grumman logo
Oracle logo
Pfizer logo
Thermo Fisher Scientific logo
Verizon logo
Wells Fargo logo
3M logo
Amazon logo
AT&T logo
Cisco logo
Honeywell logo
Intel logo
Johnson and Johnson logo
Mariott logo
Abbott Labs logo
Motorola logo
Northrop Grumman logo
Oracle logo
Pfizer logo
Thermo Fisher Scientific logo
Verizon logo
Wells Fargo logo

Try SmartDraw's Technical Drawing Software Free

Discover why SmartDraw is the ideal technical drawing software.