Chain of Command Templates

Browse chain of command templates and examples you can make with SmartDraw.

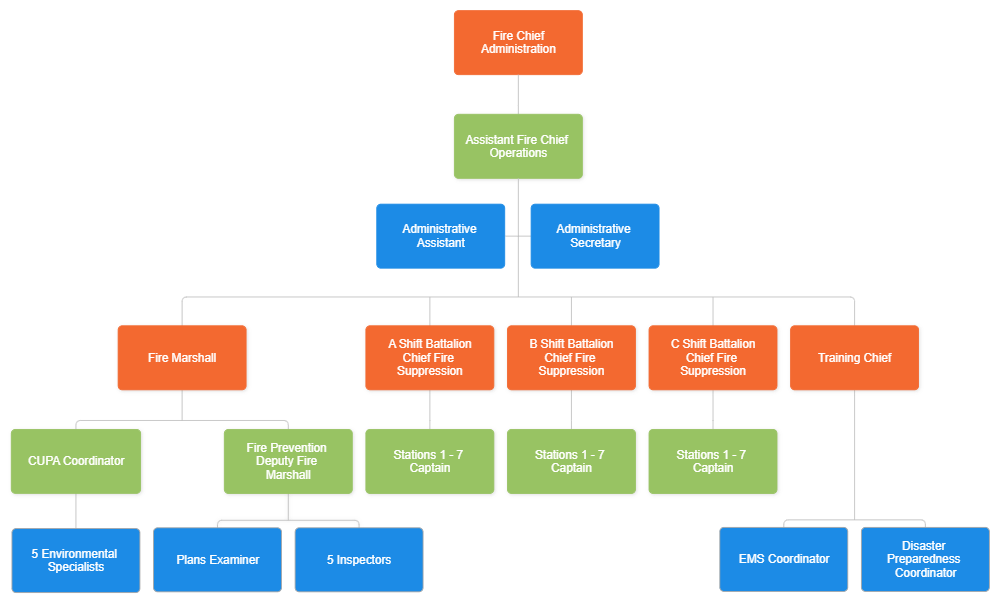
Chain of Command - Fire Department

Create Chain of Command examples like this template called Chain of Command - Fire Department that you can easily edit and customize in minutes.