Decision Tree

Generate decision trees quickly from data or a built-in template

Yes No Outcome 4 Outcome 5 Yes No Outcome 6 Outcome 3 Yes No Outcome 1 Decision 5 Outcome 2 No Yes Decision 4 Decision 3 No Yes Decision 2 Decision 1

With SmartDraw, You Can Create Many Different Types of Diagrams, Charts, and Visuals

Learn More

What is a Decision Tree?

A decision tree is a flowchart-like diagram that shows the various outcomes from a series of decisions. It can be used as a decision-making tool, for research analysis, or for planning strategy. A primary advantage for using a decision tree is that it is easy to follow and understand.

Back to top
Decision tree structure

Structure of a Decision Tree

Decision trees have three main parts: a root node, leaf nodes and branches. The root node is the starting point of the tree, and both root and leaf nodes contain questions or criteria to be answered. Branches are arrows connecting nodes, showing the flow from question to answer. Each node typically has two or more nodes extending from it. For example, if the question in the first node requires a "yes" or "no" answer, there will be one leaf node for a "yes" response, and another node for "no."

Back to top

How to Make a Decision Tree

SmartDraw's intelligent formatting makes it easy to create a decision tree, and hundreds of other diagrams, in minutes.

You'll want to start with a decision tree template then add decisions and unknowns by clicking simple commands in the SmartPanel. SmartDraw builds your diagram for you, connecting decisions and nodes intelligently.

Change the layout of your decision tree with just one click.

Simply click and type to add text.

You can add, move, or delete any part of your tree and the branches reconnect automatically, so your decision tree always looks great. You won't have to struggle to connect shapes manually.

Back to top
Decision tree template Decision tree direction downward

How to Make a Decision Tree Automatically from Data

You can also create a decision tree automatically using data. All you have to do is format your data in a way that SmartDraw can read the hierarchical relationships between decisions and you won't have to do any manual drawing.

Learn more about generating decision trees from data.

Back to top

Decision Tree Uses

A decision tree can be used in either a predictive manner or a descriptive manner. In either instance they are constructed the same way and are always used to visualize all possible outcomes and decision points that occur chronologically. Decision trees are most commonly used in the financial world for areas such as loan approval, portfolio management, and spending. A decision tree can also be helpful when examining the viability of a new product or defining a new market for an existing product.

Back to top
Decision tree direction downward
Horizontal decision tree

Seven Tips for Creating a Decision Tree

Here are some best practice tips for creating a decision tree diagram:

  • Start the tree. Draw a rectangle near the left edge of the page to represent the first node. In this rectangle, write the first question, main idea, or criterion that will lead to a decision.
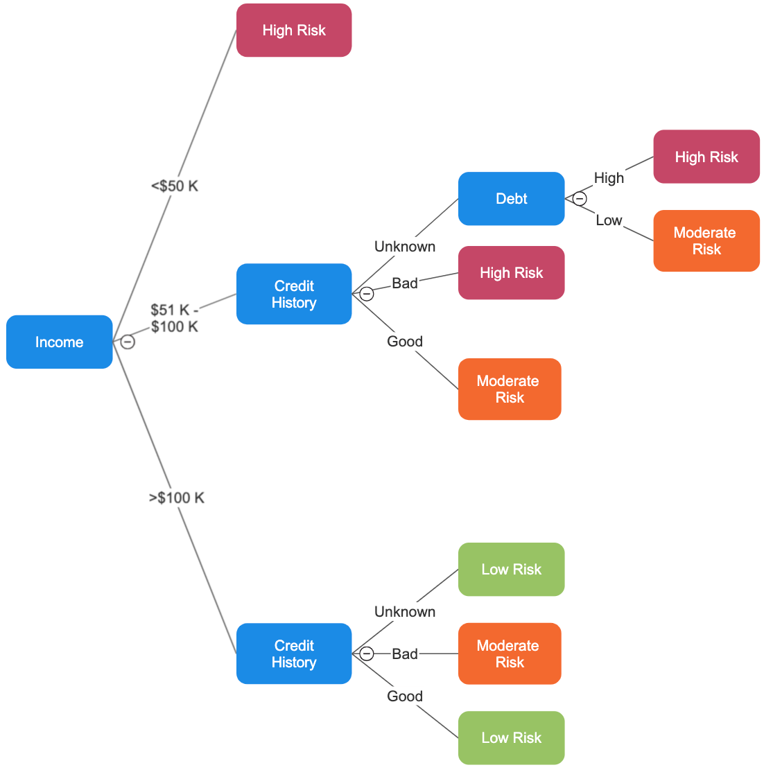
  • Add branches. For every possible alternative draw a separate line that begins at the node and moves away toward the right of the page. Using a loan approval process as an example, the first node may have been "Income", and the associated branches might be <$50K, $51K - $100K, >$101K.
  • Add leaves. The bulk of the decision tree will be leaf nodes. At the end of each branch add a leaf node. Fill each of these leaf nodes with another question or criterion.
  • Add more branches. Repeat the process of adding a branch for each possible alternative leading from a leaf. Label each branch just as before.
  • Complete the decision tree. Continue adding leaves and branches until every question or criterion has been resolved and an outcome has been reached.
  • Terminate a branch. Continue adding leaves and branches until every question or criterion has been resolved and an outcome has been reached.
  • Verify accuracy. Consult with all stakeholders to verify accuracy.
Back to top

Decision Tree Templates

The best way to understand decision trees is to look at some examples of decision trees.

Click on any of these decision trees included in SmartDraw and edit them:

More Decision Tree Information

Try SmartDraw's Decision Tree Software Free

Discover why SmartDraw is the best decision tree software today.