Click simple commands and SmartDraw builds your decision tree diagram with intelligent formatting built-in. Add or remove a question or answer on your chart, and SmartDraw realigns and arranges all the elements so that everything continues to look great.
SmartDraw lets you create a decision tree automatically using data. All you have to do is format your data in a way that SmartDraw can read the hierarchical relationships between decisions and you won't have to do any manual drawing at all. Import a file and your decision tree will be built for you.
SmartDraw is easy to work with no matter what other apps you use. You can add decision trees to:
SmartDraw works hand in glove with most file storage systems. You can save your decision tree directly to:
There is no need to create a parallel set of common folders and permissions, SmartDraw can just save files directly into your existing set up.
Share your decision tree with anyone, even if they don't own a copy of SmartDraw, with a link.
You can also easily export any diagram as a PDF or common image formats like PNG or SVG.
Have a question? Chat or email us. SmartDraw support is in-house and free!
Your team's success depends on the decisions you make together. Whether your team is remote or hybrid, you can collaborate on decision trees that bring clarity to uncertainty. You may need to make a decision tree for product planning, for algorithm design in software development, or some general business strategy.
Brainstorm possible outcomes and build each node together in real time or leave comments as feedback or approval.
SmartDraw makes it easy for your entire team to be on the same page, make decisions, and analyze possible outcomes.
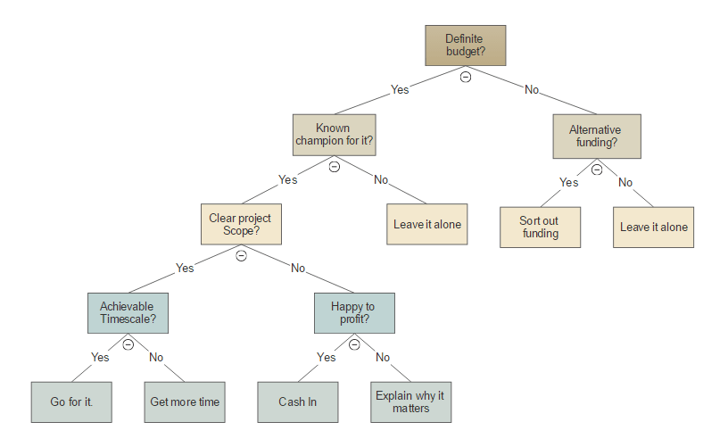
A decision tree can be used either to predict or to describe possible outcomes of decisions and choices. They're helpful in analyzing and examining financial and strategic decisions.
Making a decision tree is easy with SmartDraw. Start with the exact template you need—not just a blank screen. Add your information and SmartDraw does the rest, aligning everything and applying professional design themes for great results every time.
SmartDraw includes decision tree templates to help you get started. Customize any template with your own questions, answers, and nodes. You'll never be stuck staring at a blank page.
Discover why SmartDraw is the ideal decision tree diagram maker.