Flowchart Templates

Browse flowchart templates you can customize and use to document processes for your organization. Click to edit any of the flowchart templates below.

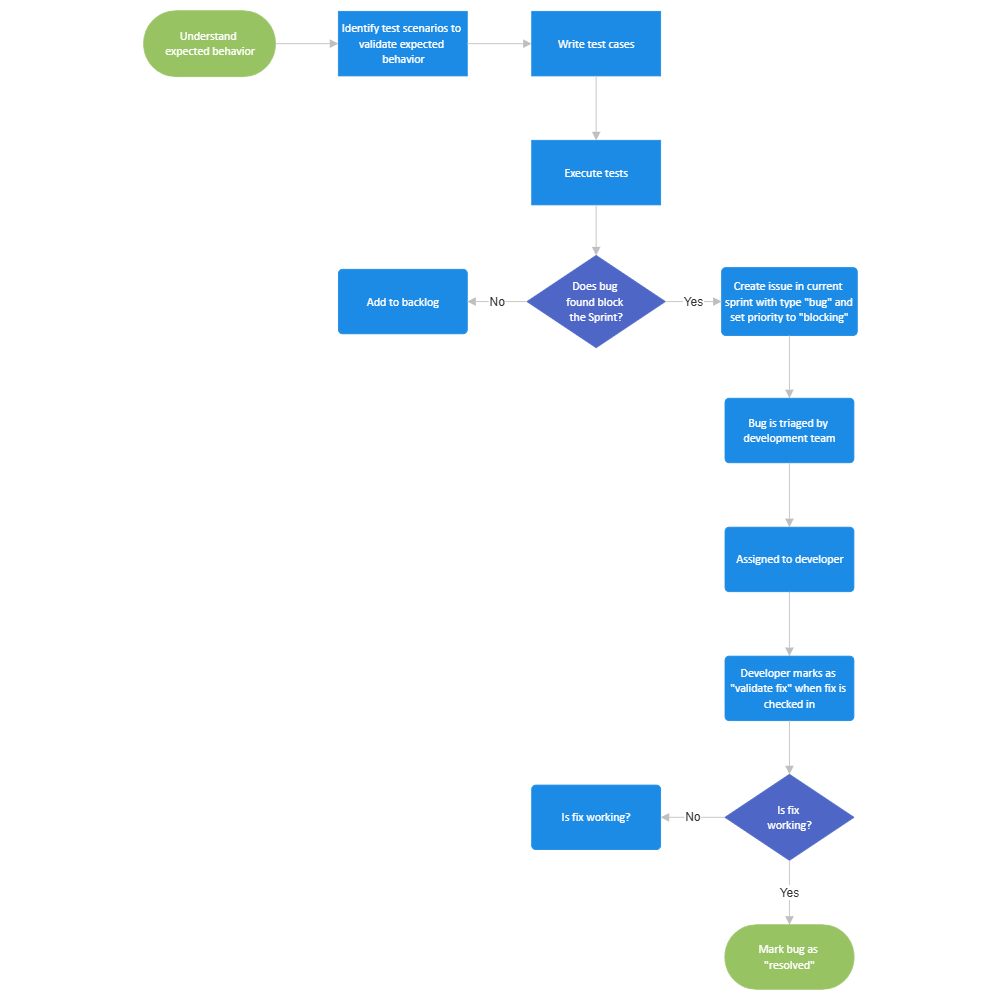
Agile Software Testing Process

This flowchart shows QA in agile software development. Document your agile testing processes with a flowchart.