Flowchart Templates

Browse flowchart templates you can customize and use to document processes for your organization. Click to edit any of the flowchart templates below.

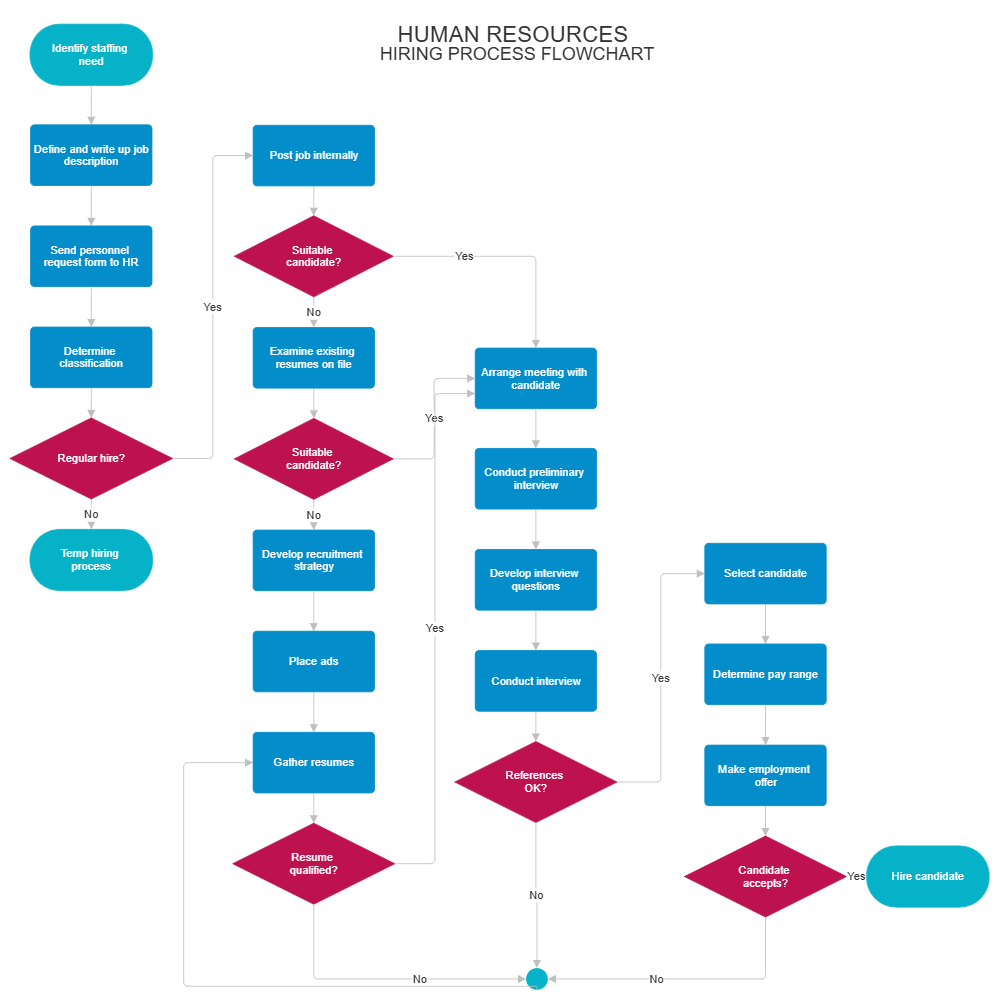
Hiring Process Flowchart

Use SmartDraw's flowchart template of a hiring process to get started building your own. Customize the template to reflect your own hiring approval process and even insert links to your internal hiring forms and interview schedules.

By continuing to use the website, you consent to the use of cookies.   Read More