Browse flowchart templates you can customize and use to document processes for your organization. Click to edit any of the flowchart templates below.
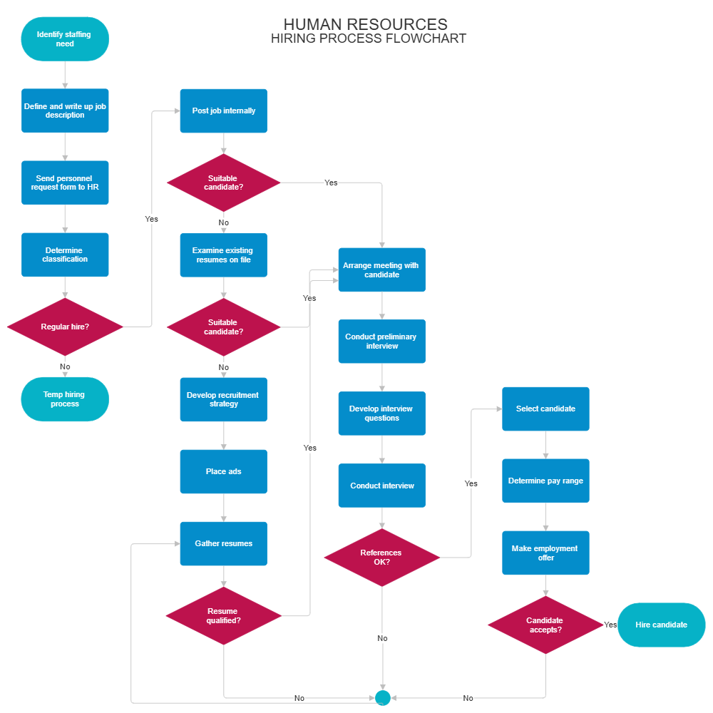
Use SmartDraw's flowchart template of a hiring process to get started building your own. Customize the template to reflect your own hiring approval process and even insert links to your internal hiring forms and interview schedules.