Flowchart Templates

Browse flowchart templates you can customize and use to document processes for your organization. Click to edit any of the flowchart templates below.

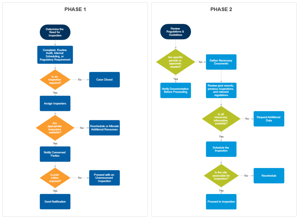
Government Inspection Process

Map processes for permits, inspections, and other government services to help train new employees, create documentation for audits, and help identify inefficiencies and redundancies.

By continuing to use the website, you consent to the use of cookies.   Read More