Flowchart Templates

Browse flowchart templates you can customize and use to document processes for your organization. Click to edit any of the flowchart templates below.

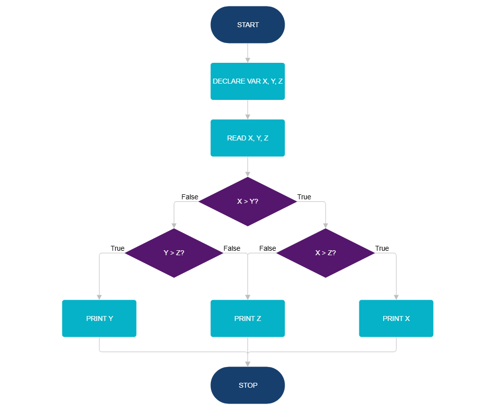
Programming Flowchart

A programming flowchart like this one can give you a visual overview of the logic for your code.