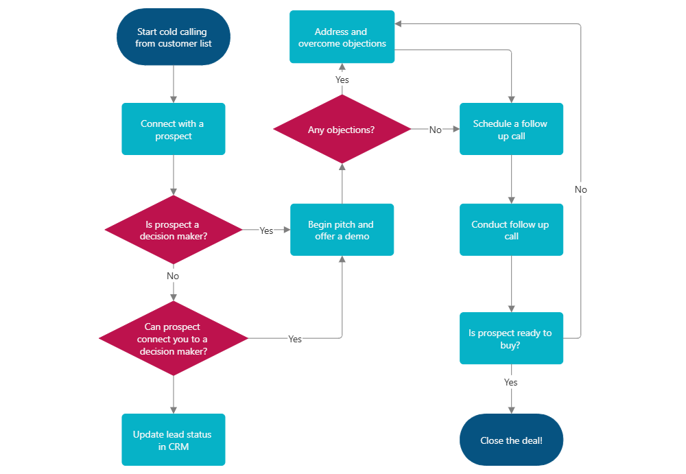
Create a detailed process flowchart that visualizes each stage of a sales cycle, from initial contact to contract signing and account handoff. Use it to coach your team or streamline your operations. You can edit this process flowchart template easily in SmartDraw for a customized fit.