Flowchart Templates

Browse flowchart templates you can customize and use to document processes for your organization. Click to edit any of the flowchart templates below.

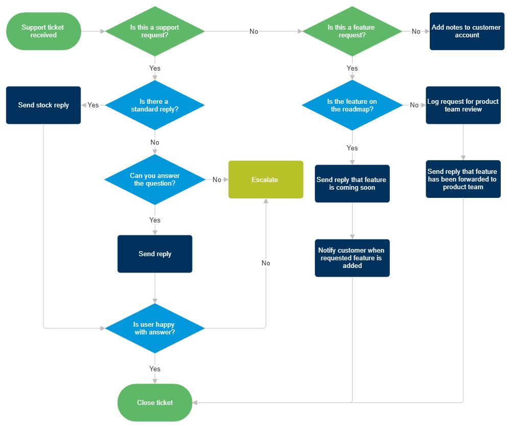
Support Process Flowchart

Document your support processes for easier onboarding and discussions with stakeholders.