In today's world, flowcharts are often used for improving business processes. When applied in this area, they are also sometimes referred to as business process maps, workflow diagrams or just simply process maps.
But let's not get too hung up on terminology. For most users, the goal of diagramming business process flow is to improve organizational efficiency. It might start with an "as is" analysis that looks at current workflow with an eye to finding areas for improvement. Another use would be to document a process for regulatory compliance or to ensure quality control, such as an ISO 9000 or ISO 9001 quality management system. Flowcharting a business process can also be beneficial in training new employees.
However, an inherent problem has emerged. That problem is that traditional flowcharts are frequently created in such a way that they aren't easy to understand, because they don't follow our four tips for good flowchart design.
Let's look at a few flowchart examples that can be improved by applying these design tips.
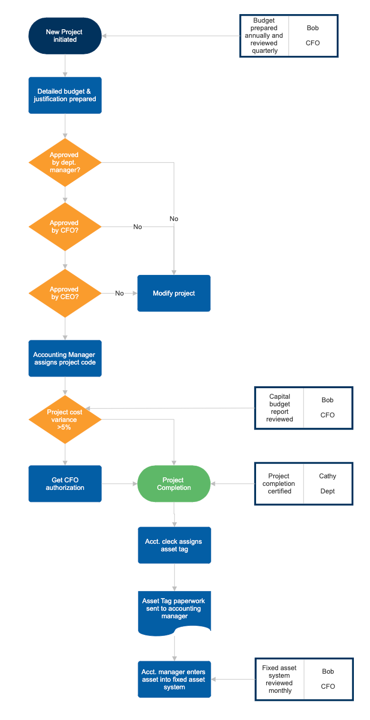
This diagram is designed with a top-down orientation. It uses traditional symbols such as decision diamonds and a document shape.
One of the problems that can be encountered using traditional flowchart designs is that they can be difficult to both create and use in a simple, understandable manner. For example, note that the "modify project" box has no outlet,thus the user faces a dead end at this point.