Four Tips for Better Flowcharts

Flowcharts can be an effective, efficient way to show steps in a process. But they can also be confusing and even misleading if not properly prepared.

When designing and creating a flowchart, bear in mind that the diagram needs to be easy to understand. Here are four tips for good flowchart design. Applying them will allow you to make flowcharts that are easier to read, understand, and use.

1. Use Consistent Design Elements

Shapes, lines and texts within a flowchart diagram should be consistent.

This example shows how consistency is applied. Notice how only the start and end shapes are oval. All the others are rectangles. Every shape is the same size as is the spacing between them. They also have the same outlines and are aligned uniformly.

Using consistency eliminates unnecessary distraction and makes the data flow or workflow very easy to follow.

Basic flowchart example

Sometimes color is helpful in making process steps clearer. Certain types of processes, such as decisions, might be shown in a different color, as might steps that require the user to return to an earlier step. Spacing, on the other hand, should always be consistent. Most drawing programs require you to do this manually, which can be time-consuming, so if you're looking at software, be sure to look for something with automated drawing and formatting built in.

Basic flowchart example

There may be times when it is acceptable, and perhaps even preferable, to draw a flowchart that moves beyond a basic, simple design scheme. Making a flowchart with photographs might be one of those situations. This can make a flowchart a more interesting element in a presentation slideshow, for example. It also might be useful in the event your audience is multi-lingual. Maybe there are steps in the process that are more clearly explained with a picture. A good software program will let you make flowcharts with photos, symbols, hyperlinks, and so forth.

Flowchart with images

2. Keep Everything on One Page

It is good practice to make sure that the flowchart fits on a single page and the text remains readable. When a diagram becomes too large to fit on a page, it might be a good idea to divide it into multiple charts and connect them with hyperlinks.

To keep your flowchart to one page, you can try a few solutions outlined below:

A. If it's just slightly too big, try scaling it down. Remember, though, that the font you're using will also scale. For example, if you're using 10-point font and scale the diagram to 60% its original size, your font is now effectively 6 point. A tip here is to use a larger font that will offset the reduction in scale. In this example, if you re-set your font to 16 point then a 60% scale will result in 9.6-point type. Of course, using a larger font will probably increase the sizes of the symbols, so you may need to make a few adjustments to get the right look.

Large flowchart

B. Depending on the number of steps, you can also have your chart flow left to right, then down to a subsequent line where it continues. It will look something like this:

Wrapped flowchart

C. Another way to handle a large flowchart is to break it up into a collection of smaller ones. Do this by starting with a top-level diagram that provides a brief summary of the steps in the complete process. Each of these brief summaries will then contain a hyperlink to a separate flowchart that shows the details of that step. The steps in the detail flowcharts may themselves be summaries of even more detailed steps, or sub-processes. These will, in turn, be hyperlinked in the same manner. This may continue into several layers of detail.

Linked flowcharts

3. Flow Data from Left to Right

Structuring a flowchart from left to right makes the information easier to read and comprehend.

Flow a flowchart left to right

4. Place Return Lines Under the Diagram

Since we naturally read text from the top of the page down, it is logical that return lines should be placed under the flowchart rather than above. If two return lines are needed, they shouldn't overlap. Here's an example of how return lines should look:

Flowchart returning lines

Examples of Good Flowchart Design in Practice

In today's world, flowcharts are often used for improving business processes. When applied in this area, they are also sometimes referred to as business process maps, workflow diagrams or just simply process maps.

But let's not get too hung up on terminology. For most users, the goal of diagramming business process flow is to improve organizational efficiency. It might start with an "as is" analysis that looks at current workflow with an eye to finding areas for improvement. Another use would be to document a process for regulatory compliance or to ensure quality control, such as an ISO 9000 or ISO 9001 quality management system. Flowcharting a business process can also be beneficial in training new employees.

However, an inherent problem has emerged. That problem is that traditional flowcharts are frequently created in such a way that they aren't easy to understand, because they don't follow our four tips for good flowchart design.

Let's look at a few flowchart examples that can be improved by applying these design tips.

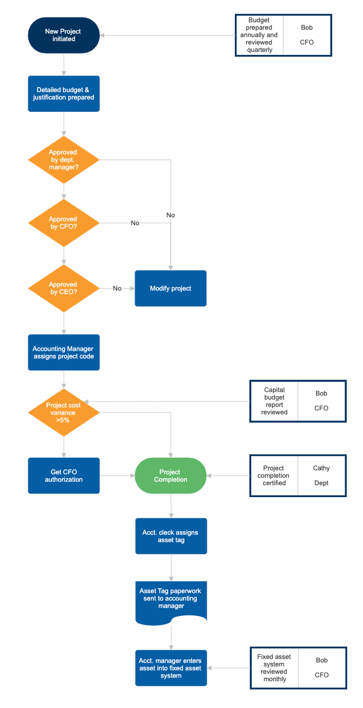
This diagram is designed with a top-down orientation. It uses traditional symbols such as decision diamonds and a document shape.

One of the problems that can be encountered using traditional flowchart designs is that they can be difficult to both create and use in a simple, understandable manner. For example, note that the "modify project" box has no outlet,thus the user faces a dead end at this point.

Vertical flowchart

Here's a redesign of this flowchart. It follows a more readable left-to-right flow. Notice how the "modify project" box now has a return arrow that directs the user back to a previous step in the workflow process.

The other notable difference in this example is that there are only two shapes: ovals for start and end of the process and rectangles for everything else. This format doesn't require any deciphering on the part of a user.

Dead end flowchart

Purchase Order Approval Process Flowchart

Take a look at the following flowchart for a purchase order approval process. Do you see any potential problems in trying to follow the workflow process outlined here?

Here are just a few of the issues that might arise when trying to follow the process as diagrammed.

The first step in the process creates three buckets: new customer, existing customer, and customer outside the US or Canada. It's not clear, what happens if a customer is both new and from outside the US. It seems like being from outside the US/Canadian region should be a subset of the the new customer bucket.

The chart also doesn't address how to handle cash vs credit requests.

Request other form of payment is portrayed as the end of a process, when in fact that should lead to a new step or a return to a previous step. There should only be one end of the process.

Decisions along the process should always have clear yes/no outcomes with unambiguous choices. For example, what happens when an existing customer places an order larger than their previous credit approval? The current process implies this is automatically approved.

Purchase order process

Let's look at the same flowchart, revised to make it easier to understand and use.

When the order is received, it is simply processed into two buckets: new versus existing customers. The next steps for orders from existing customers are very simple: if they are paying cash, their order is logged and processed. Credit orders within the customer's credit authorization are also processed immediately. Otherwise, they are routed to the controller.

New customers placing credit orders simply require an application and are routed to the controller; regardless of their location. Cash customers in the US and Canada are processed at this level, but foreign customers must be routed to the controller's office for approval.

This flowchart is easy to follow and understand, even for a new hire.

Adding color makes the steps and decisions easier to spot.

The key to a good business process map, as this example shows, is that it has a logical start and end and that the steps in between are easy to understand and follow.

Revised purchase order process

Applying Good Design Standards in Your Flowchart

Always remember that the priority is to make your flowchart diagram easy for the user to understand. Applying these basic design tips will help you meet that goal. A good flowchart software program will have automatic drawing features that let you create this type of diagram effortlessly.

Try SmartDraw Free Today