How to Make a Flowchart

A good flowchart should communicate a process clearly and effectively. When starting out, it's a good idea to focus on a couple of things.

How to make a flowchart in a few simple steps:

  1. Determine the purpose or function of the flowchart
  2. Add steps and connect them with arrows
  3. Add decisions
  4. Show any loops back to previous steps
  5. Share your flowchart and ask for feedback
How to make a flowchart

Try SmartDraw Free

SmartDraw can help your team collaborate on and document processes.

You can create professional flowcharts for documentation or to comply with regulatory requirements. You can easily add these flowcharts to any Microsoft Office® product like Word or PowerPoint, to any Google Workspace app like Google Doc, or to Confluence. These flowcharts can help onboard new employees or meet your organization's compliance needs.

SmartDraw can also help you document processes in real time to serve as the foundation for your team's collaborative discussions and brainstorming sessions to improve processes at your organization. SmartDraw lets teams work together or you can share your flowcharts in Microsoft Teams® and Slack where you already collaborate with your team. It's easy to use, runs on any device, and works with tools you already use. This short video shows you how it works.

What is the Purpose or Function of Your Flowchart?

Before deciding to draw a flowchart, it's important to determine the purpose of it. Will it be used to brainstorm the flow for a product or system? Will it be used for training a new employee for a specific task or job? Is it a set of instructions to assemble a product? Will it be used as an overview for a group presentation?

If it is to serve as a working diagram for thinking through a design or programming problem, then how it is designed and drawn are of less importance than its function. In other words, how you make a flowchart look is less important than being able to read and understand it later.

On the other hand, if it is going to be used to explain a process to someone else, then you need to be very careful about how you draw a flowchart. It needs to convey the information in a way that is easy to understand. You'll want to keep the flow from step to step easy to follow and keep descriptions of process clear and to the point. If a process is too complex, you should break it into smaller, more manageable processes.

How to Make a Flowchart with SmartDraw

Start with a Flowchart Template

To create a flowchart in SmartDraw, start by selecting the blank Flowchart template from the Flowcharts category under the New Document section of the dashboard.

Every SmartDraw template has set of tool palettes docked to the left of the work area call the SmartPanel. This SmartPanel contains all the tools, libraries, and shortcuts you'll need to build your flowchart.

Flowchart template

Use SmartDraw's AI to Generate a Flowchart Starting Point

You can also use SmartDraw's AI integration to generate a starting point for any flowchart. Simply click on the star icon in the left bar to switch the SmartPanel to use the SmartDraw Intelligence view. While in this view, you can use natural language prompts to have an AI generate a flowchart for you.

First, click Generate with AI. On the next panel, select Flowchart and enter your prompt. For example, you can try the following prompt to get a simple flowchart:

Can you make me a flowchart that represents a SOC 2 audit? Focus on the steps needed to be taken by IT staff to validate internal controls. Use Agile theme.

You can continue to modify the generated flowchart using AI. Ask to re-order steps, insert new steps, or add more detail.

You can also modify the generated flowchart with SmartDraw's built-in flowchart tools. Modify colors, add steps, and more.

Using SmartDraw AI to make a flowchart

Adding a Flowchart to Any Existing Diagram

Alternatively, you can add a flowchart to any other diagram by choosing Flowchart from the Add Diagram BluePrint options. You can access these by clicking on the plus sign in the gutter to the left of the main SmartPanel of any open diagram.

SmartDraw's work area can contain multiple diagrams simultaneously. The SmartPanel and its associated tool palettes dynamically adjust to show the tools and symbols you need for the type of diagram selected in the work area.

Flowchart blueprint

Drag and Drop Flowchart Symbols

The first part of any flowchart is represented with a rounded or pill-shaped box. You can drag and drop this flowchart symbol from the left panel to your work area.

There are a few ways to add more flowchart symbols, you can keep dragging and dropping from the library or the shape menu, use Quick Action Controls, or use your keyboard.

Drag and drop symbols

Adding Steps

To add the next step using Quick Action Controls, click on any of the yellow dots around a selected shape. These Quick Action Control buttons let you drag your mouse to draw a connected line and then choose a shape to add from a pop-up menu of options.

This menu is intelligent and will populate with the last 6 symbols you've used in your diagram, so you'll always have the right symbols at your fingertips.

You can also hold down the [CTRL] key and hit any arrow key to automatically add the most recently used shape in the direction of the arrow.

To add text, simply type while the box is selected.

Using quick add controls for flowcharts

Searching for Additional Symbols

A library of basic flowchart symbols is docked next to your work area. If you need to find more symbols, you can simply type into the search field above the docked library. Type in "process", "data" (or anything you want) to bring up all the symbols related to your query. You can drag-and-drop from your search results just as you would from the regular symbol library.

To dock or pin any of the search results, click on the plus sign next to a library's name and select either Add result or Add library depending on whether you want to add the entire symbol collection or just the symbols that matched your search.

To add every symbol found to the main SmartPanel, click on the star icon next to the search field.

Finding more flowchart symbols

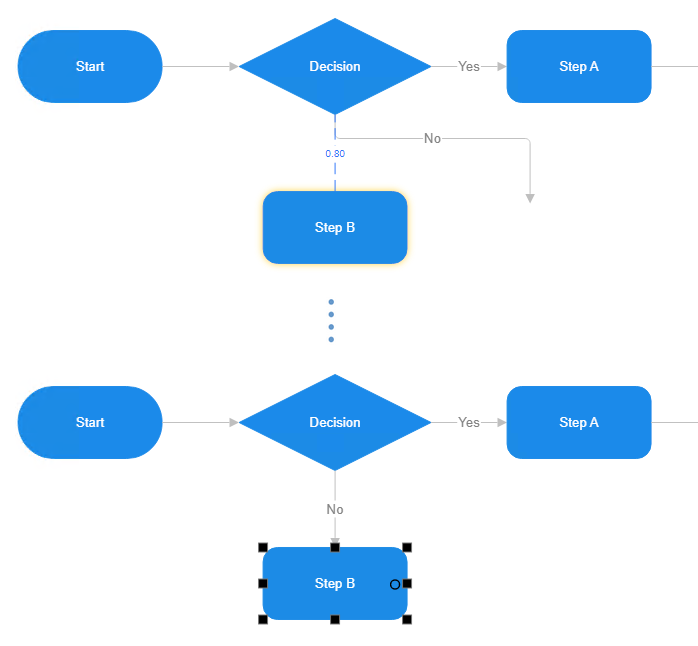
Decisions and Labeling Lines

To create a fork in your process, you can add the diamond shape to signify a decision and then connect two different steps to it. Select the line connecting to a step and change its label by double-clicking and replacing the placeholder there. Traditionally, lines coming from a decision shape are labeled "yes" or "no".

Flowchart decisions

Changing Shapes

If you build your chart and need to swap out a shape to a different one, you don't have to start over. You can select the shape you want to change and use the right-click menu to change it. Select Change Shape and choose one of the frequently used flowchart symbols.

Change shape

Returning to a Previous Step

If you get to a point in the process that you can go no further and you need to return to an earlier step, you can do this by drawing a line to one of the previous boxes. Just click on the yellow Quick Action Control on the shape you want to connect back to another and then drag your cursor to draw a line towards the shape you want to point to. When you see the anchor symbol appear, you can let go because it means your line will be connected to the other shape.

Flowchart return to step

Moving Steps with the Help of Guides

If you need to move a step, just click to select it and drag it to its new position. As you move the shape, you'll notice guides appear that will help you position your shape. These guides can help you line up the center of shapes and space shapes more evenly. To drop a shape into place, simply let go of your mouse. Lines will remain connected. You can always de-attach and reattach lines if you need.

Move flowchart step

Rearranging Steps

You can also rearrange the order of steps and drop a shape from one place in your flowchart to another.

To do so, first you need to make room between shapes. You can do this by simply dragging one shape away from another until there's room between them for another shape.

Next, you'll need to detach the shape you want to move from the line it's connected to. You can do this by holding down the Alt key while dragging the shape away from the rest of the flowchart. Now, you're ready to grab and move the shape to its new location. To connect your shape to its new spot, move it over the line until you see the anchor symbol appear, indicating that if you dropped, it would be attached at that point.

You can also move the shape without disconnecting it from the flowchart first, but then you'll need to delete the connecting line you no longer need after the move.

Rearrange steps

Insert a New Step Using Your Keyboard

You can also easily insert a new shape between two connected shapes using your keyboard. Hold down the Ctrl key and hit the arrow in the direction you want to insert a new step. The new box will push everything else down, while your flowchart stays neatly formatted. It's that easy.

Insert a new step

Deleting Shapes

To delete a step, just select it and hit delete. Again, SmartDraw's automation will allow the flowchart to reflow automatically and heal missing connections.

Delete flowchart step

Adding Swimlanes

At any time, you can transform your flowchart to a swimlane diagram by adding a pool with swimlanes to your existing diagram.

You can have your swimlanes go vertically, horizontally, or both in a grid pattern.

You can choose the orientation of your swimlanes: Vertical, Horizontal or Grid in the Swimlane Control Palette.

You can even change the orientation of your lanes on the fly, after adding shapes without having to start over.

Swimlane orientation

Types of Swimlanes

Next, you'll want to specify how many lanes you want to add to start with. Whatever you select, you can always add or delete lanes later. This is just a starting point.

Click Insert Swimlane Container to add the Swimlanes.

Insert swimlane

Once you added your swimlane pool, you can select the existing column headers and replace them with your own copy. Click in each row or column header and select the existing "Person/Group" placeholder text and type to replace it with your own divisions.

Adjust labels on your swimlane

Growing Swimlanes

Depending on the orientation of the swimlane container, the lanes will automatically expand to accommodate new shapes as they're added.

If you selected a horizontal swimlane container, the lanes will automatically become longer as needed if you add steps horizontally. If you added a vertical swimlane, the swimlanes will expand only vertically.

Keeping with the orientation of your swimlane, if you have a horizontal swimlane container and you add a new shape that would be outside the container vertically, SmartDraw will automatically add a new lane to the pool to accommodate your new step. This option is set under the options menu and it's called Auto Resize Lanes.

Growing swimlanes

Moving Swimlanes

By default when you move the lanes around, the flowchart moves with it. If you turn the option Act as Container off in the options palette, the lanes and flowchart can move independently.

To remove a swimlane entirely, select the container and hit delete.

Swimlane options

Changing the Style of Your Flowchart

SmartDraw automatically applies professional design themes for you, but also gives you complete control to customize your process chart in any way you want.

Change the entire look of your chart by applying a new design theme with just one click.

Or change the look of individual shapes instantly by selecting a new Quick Style. Choose from more than 40 preset looks.

Flowchart themes

Adding Hyperlinks

You can link to a website or another flowchart using hyperlinks. You can add a hyperlink to text or to a shape.

To add a hyperlink to a shape, right-click on it and choose Add Hyperlink, Enter a URL, browse to a file in SmartDraw, or add a link to another page in the same document.

Alternatively, you can insert the hyperlink for a selected shape from the Insert menu on the Main Toolbar.

Once a link has been added, you'll see a small chain icon appear in the lower right corner of your shape. You can click that icon to access the link. To edit the hyperlink, select the shape and choose the "Add Hyperlink" option again from the right-click menu. To remove the hyperlink, clear the link from the pop up dialog.

If you add the hyperlink to text, the text will appear blue like a traditional web link.

Add a hyperlink

Adding Notes

Put details about your visual in notes instead of on your diagram for a cleaner and simpler look.

To add a note, right-click on your shape, click on Add Note and enter your text.

Alternatively, you can insert the note for a selected shape from the Insert menu on the Main Toolbar.

The note will appear as a small yellow sticky-note icon in the lower right of the shape.

Add flowchart note

Adding Sub-Charts

To make a complicated process easier to follow and understand, you may want to break complex diagrams into more manageable components.

When you're ready to add a new sub component to your flowchart, select a shape you want to link from and then click the Create a Sub-Process button on the SmartPanel that creates a new page where you can continue your diagram. This new sub-chart is just another page in your document and it is automatically linked to the original diagram.

You add as many sub-charts that you want. Click on the link within the shape to navigate between the original process and the sub-process.

Create a sub-process

Inserting a Photo into a Shape

Most flowcharts are built using standard flowchart symbols and shapes.

However, for a presentation or for any other special purpose, SmartDraw gives you the power to create unique shapes and charts. For example, you can insert a photo or any image into any flowchart symbol in your chart.

Select the symbol or shape you want to add a picture to and pick Picture from the Insert menu on the Main Toolbar. Choose any picture on your computer and add it to the shape.

Insert a picture into a flowchart

Turn Any Flowchart Symbol Into a Table

As with photos, you can also enhance your flowchart by turning any shape into a table with just a few clicks.

Select the symbol or shape you want to insert a table into and navigate to the Table toolbar. Specify the number of rows and columns and click on Insert Table.

Insert a table into a flowchart symbol

Add Your Flowchart to Microsoft Word® and More

When you're finished you can add your flowchart to Microsoft Word®, Excel®, PowerPoint®, Confluence, or any Google Workspace app easily.

Once your flowchart is ready, click on Export under the Home tab and choose Export to Office.

You can also share your flowchart as an image or a PDF. Or share a link to your flowchart in SmartDraw easily.

Export your flowchart to Office