Process Documentation, Description, and Modeling Software

Better business process modeling with SmartDraw

The Easy Choice for Documenting and Modeling Processes Online

Easy to Use

Start with a flowchart template and quickly add, delete, and move symbols to document and describe processes. As you drag lines between steps, SmartDraw helps you add new shapes from a pop-up menu of relevant symbols. Rearranging and deleting steps is easy with just the right amount of automation to help keep everything aligned and connected.

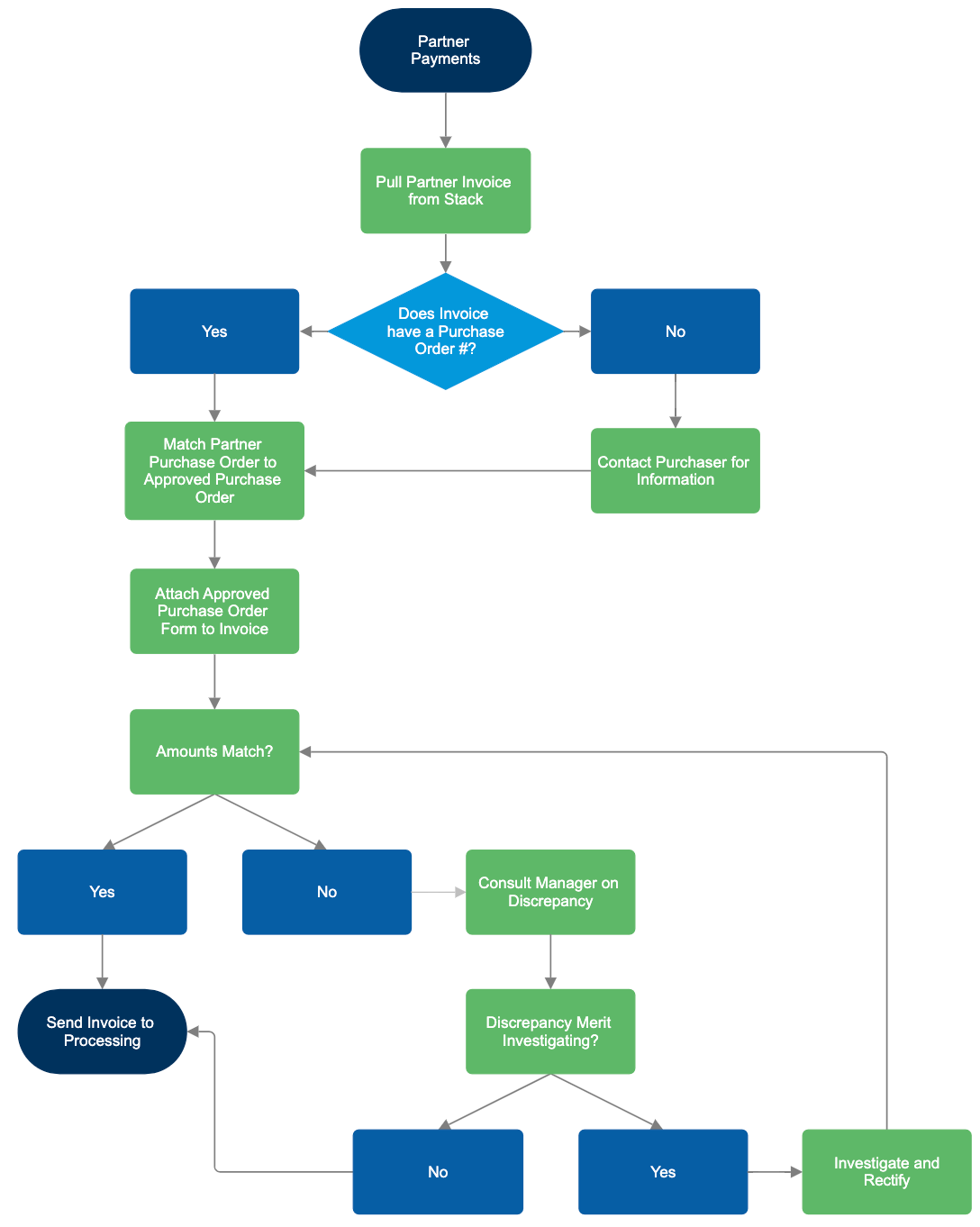
Generate Flowcharts with AI Automatically

SmartDraw can generate a flowchart from a simple description of a process automatically. Use SmartDraw's AI to create an instant starting point for documenting workflows. The generated flowchart will be fully editable in SmartDraw. You can add details and adjust logic all while collaborating with your team in real time.

SmartDraw AI generated flowchart

Easy to Work With Other Apps

SmartDraw is easy to work with no matter what other apps you use. You can add process models to:

  • Microsoft Office®
    • Word®
    • PowerPoint®
    • Excel®
  • Microsoft Teams®
  • Google Workspace
    • Google Docs
    • Google Sheets
  • Atlassian apps
    • Confluence
    • Jira

Easy to Save to Your Existing Storage Solution

SmartDraw works hand in glove with most file storage systems. You can save your files directly to:

  • SharePoint®
  • OneDrive®
  • Google Drive
  • Dropbox®
  • Box®

There is no need to create a parallel set of common folders and permissions, SmartDraw can just save files directly into your existing set up. You can spend less time managing software and more time designing and documenting processes.

Easy to Do More

SmartDraw makes it easy to add complexity to any flowchart.

It's easy to add swimlanes to your flowcharts to help clarify responsibilities and identify gaps or redundancies in your processes.

It's also easy to add data to your flowchart shapes so you can identify process owners and costs.

Easy to Do More with Flowcharts

Easy to Share

Share your diagram with anyone, even if they don't own a copy of SmartDraw, with a link. You can also easily export any diagram as a PDF or common image formats like PNG or SVG.

Easy to Share

Easy to Get Help

Have a question? Chat or email us. SmartDraw support is in-house and free!

Easy to Get Help

Easy to Collaborate

SmartDraw makes it easy to work with your team to document and design processes. You can work on the same process in real time or have your team add comments and feedback.

SmartDraw also works where you already communicate with your team. You can collaborate on flowcharts in Microsoft Teams®, Slack or Confluence.

SmartDraw fits right in with your existing workflows so you can plan, design, and discuss processes and your team stays on the same page.

integrations

Why SmartDraw is the Best Process Documentation Software

Whether you start with a blank process template or an example you want to customize, SmartDraw makes documenting processes easy with enterprise-grade features. The diagramming AI helps you add, delete, and move shapes. Once you finish documenting a process, you can apply a coordinating color scheme to your chart in a single click. You can rest easy that your diagrams will always look professional whether you need to add them to a presentation or official documentation.

Process documentation and description software

Process Documentation Templates

Choose a process model template below to open SmartDraw in your browser to start making a flowchart right now.

SmartDraw is Used by Over 85% of the Fortune 500

3M logo
Amazon logo
AT&T logo
Cisco logo
Honeywell logo
Intel logo
Johnson and Johnson logo
Mariott logo
Abbott Labs logo
Motorola logo
Northrop Grumman logo
Oracle logo
Pfizer logo
Thermo Fisher Scientific logo
Verizon logo
Wells Fargo logo
3M logo
Amazon logo
AT&T logo
Cisco logo
Honeywell logo
Intel logo
Johnson and Johnson logo
Mariott logo
Abbott Labs logo
Motorola logo
Northrop Grumman logo
Oracle logo
Pfizer logo
Thermo Fisher Scientific logo
Verizon logo
Wells Fargo logo

Try SmartDraw's Process Description Software Free

Discover why SmartDraw is the ideal process documentation and modeling software.