Medical Process Flowchart Templates

Browse medical process flowchart templates and examples you can make with SmartDraw.

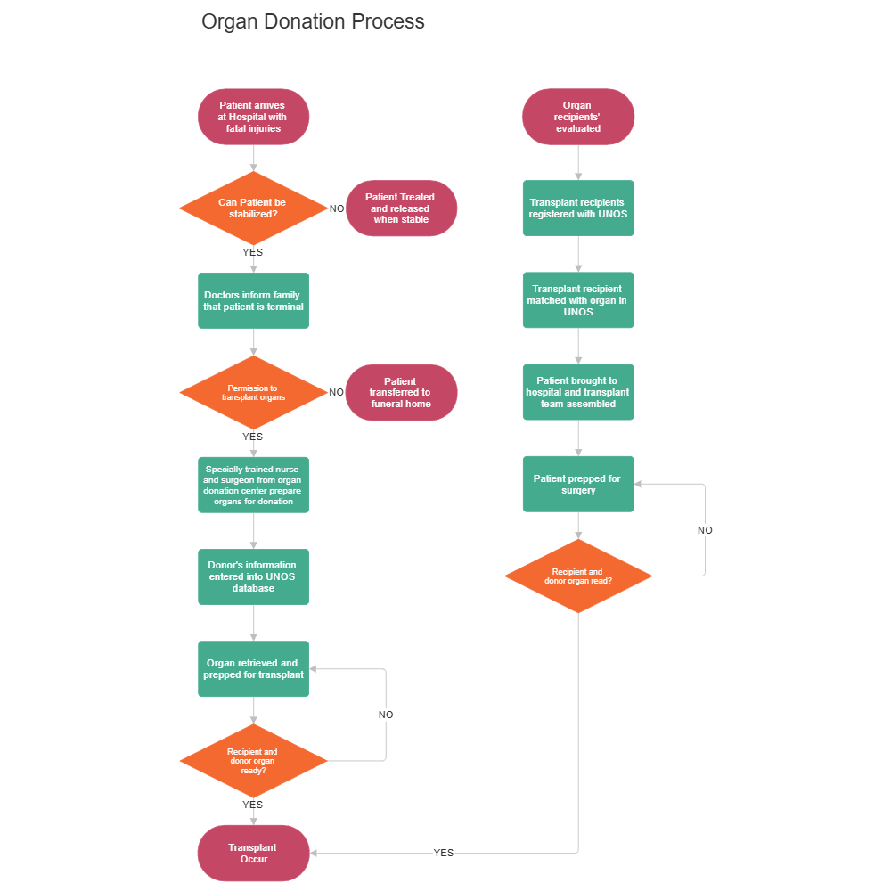
Organ Donation - Medical Flowchart

Organ transplants save lives every day, but to be effective very specific processes must be followed. Make sure there is no confusion around the organ donation process in your medical facility with a detailed flowchart. Use this organ donation medical flowchart template and modify it to map the flow of your organ donation process.