Medical Process Flowchart Templates

Browse medical process flowchart templates and examples you can make with SmartDraw.

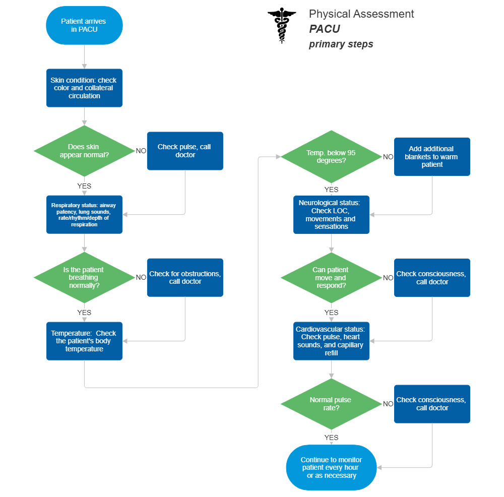
Physical Assesment Flowchart

What steps should be taken to treat a patient when they first arrive at your facility? Make sure everyone on your staff knows what to look for and what to do in each situation by using a physical assessment flowchart. Using this physical assessment flowchart example can help you build your own flowchart, specifically designed for the assessments performed in your facility. Customize it by simply adding, moving or deleting steps and decisions-then add links to contact information for doctors and other staff, or to detailed instructions on performing various steps of the assessment.

By continuing to use the website, you consent to the use of cookies.   Read More