Medical Process Flowchart Templates

Browse medical process flowchart templates and examples you can make with SmartDraw.

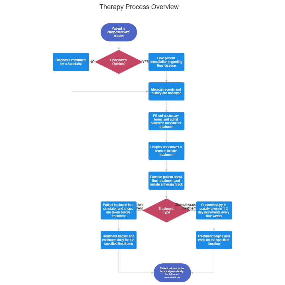
Therapy Process Overview Flowchart

Treatment programs can be confusing for patients who are already worried and upset by serious diagnoses. Give them a visual illustration of what to expect with a therapy process overview flowchart. The therapy process overview flowchart template found in SmartDraw is a good starting place to outline a treatment plan-tailor it to show the steps of the process and treatments each patient can expect. Link to maps to treatment facilities, special patient instructions (e.g. meal plans), prescriptions, treatment schedules, etc.

By continuing to use the website, you consent to the use of cookies.   Read More