OKR Templates

OKR Templates

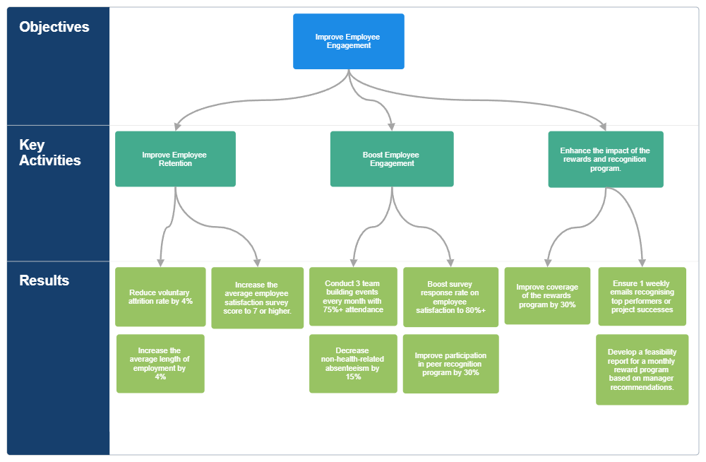
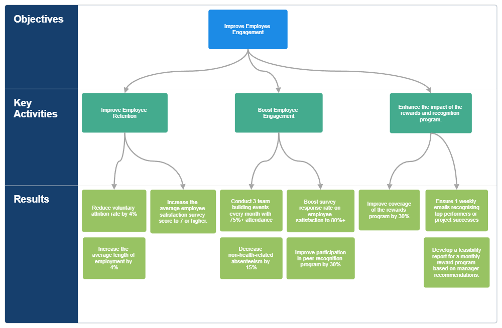
Human Resources OKR

Create templates and train employees and managers on how to incorporate OKRs into performance reviews and make sure your team's expectations align with company goals.

By continuing to use the website, you consent to the use of cookies.   Read More