Organizational Chart Templates

Browse these editable organizational chart templates you can make with SmartDraw and then add them to Microsoft Office, including Microsoft Word and PowerPoint or Google Workspace documents.

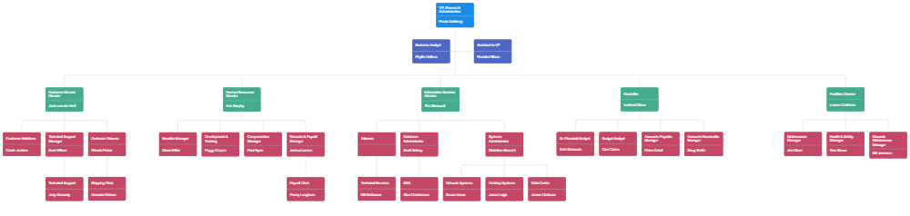
Finance Division Organization Chart

How is your finance department structured? This finance division organization chart template can help explain the roles and reporting relationships of the people in your finance department-just start with this example and add, move or delete people and titles to represent your finance team. You can also link to job descriptions and include employee pictures or other key information.