Types of Organizational Charts and How to Use Them
Organizational charts are a good way to visualize reporting relationships and team roles in businesses, nonprofit organizations, educational institutions and governments.
The type of organization chart you need will reflect on the type of organization you have and what information you want to focus on conveying.
Here are four types of organizational charts:
- Functional Top-Down
- Divisional Structure
- Matrix Organizational Chart
- Flat Organizational Chart
A functional, top-down organizational chart reflects a traditional business structure. This structure shows the C-Suite at the top, followed by other senior management, middle managers, and so on. The structure is divided into traditional departments like
IT, marketing, finance, human resources, and operations based on everyone's functional role in the organization.
In such an organizational structure, employees with similar skill sets and specialization are grouped together. However, they often suffer from lack of visibility and communication with other departments.
A divisional organizational chart reflects a company organized along a product line or specific geography. For example, in a car company the divisions may represent SUVs, sedans, and electric cars. Each division than has it own functional structure like IT and marketing.
A company will use a divisional set up like this when one division is sufficiently independent from another, however this kind of structure can also add some accounting and other overhead.
A matrix organizational chart reflects a company where employees are divided into teams by projects or product lead by a project or product manager, but also report to a functional manager.
It shows a company that operates using cross-functional groups instead of vertical silos.
A matrix organizational structure can help facilitate better, more open communication and create a flexible, dynamic work environment that can easily shift resources where they're needed, but it can also create confusion and frustration with dueling priorities and supervisors.
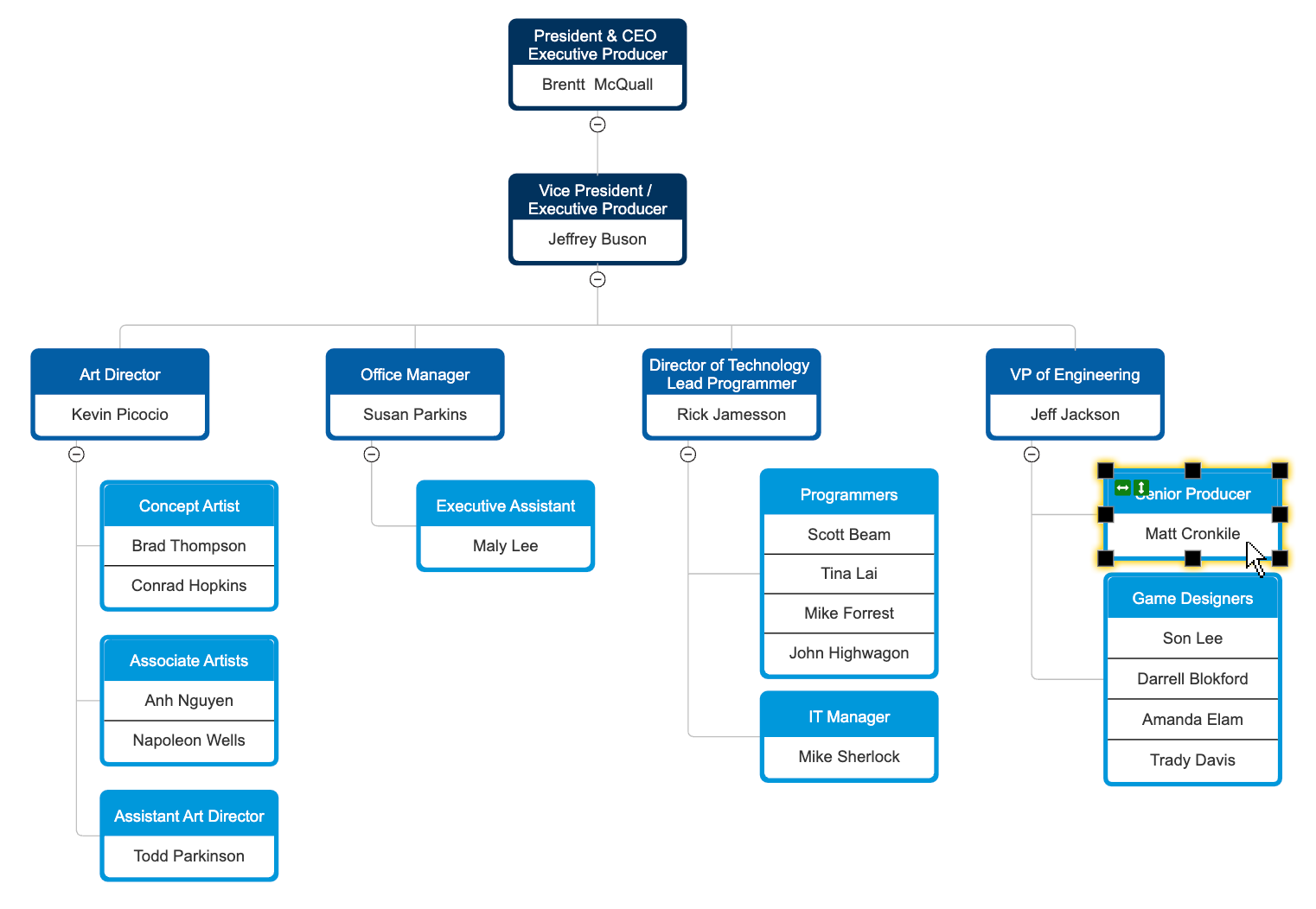
The org chart shows the individual roles and chain of command within the business structure. A well-managed company will function according to this framework, as well.
The chart above shows the organizational structure of a video game company. This hypothetical company has four positions that report to the CEO.
- Office Manager
- Art Director
- Director of Technology
- Director of Operations
At a glance you can see that the company is divided into four areas of responsibility.
- Administration
- Artwork Creation
- Programming
- Production
An executive is responsible for each of these areas.
An org chart is useful as a valuable management tool. It allows managers to effectively manage goals, develop strategy, and improve interaction between individuals or entire departments. If the org chart structure does not mirror the way the enterprise functions, it points to potential problems in operating the company.
Many organizations give a copy of the organization chart to each employee, or make it available on a company intranet.
Once an employee finds their position on the chart, they can see immediately who their supervisor is, who their co-workers are, and how they fit into the organization.
In a small organization, you can easily print the organization chart on a single page and distribute it this way. In a larger organization the most practical way to share the org chart with employees is with an online copy viewed with a web browser.
Whether you are new employee in a small organization, or any employee in a larger organization, an org chart can serve as a directory to the other employees. Adding head shots is a great way to allow people to use the org chart to "put names with faces."
An organization chart makes it possible to find the name of the person responsible for a particular function. For example, it you want to know the name of the VP of sales' assistant you can immediately find it from the org chart.
A chart shared electronically can be even more useful. The name of each person in the chart can provide a hyperlink to their email address. Phone extensions can also be included in the chart.