Other Software Diagrams Templates

Browse other software diagrams templates and examples you can make with SmartDraw.

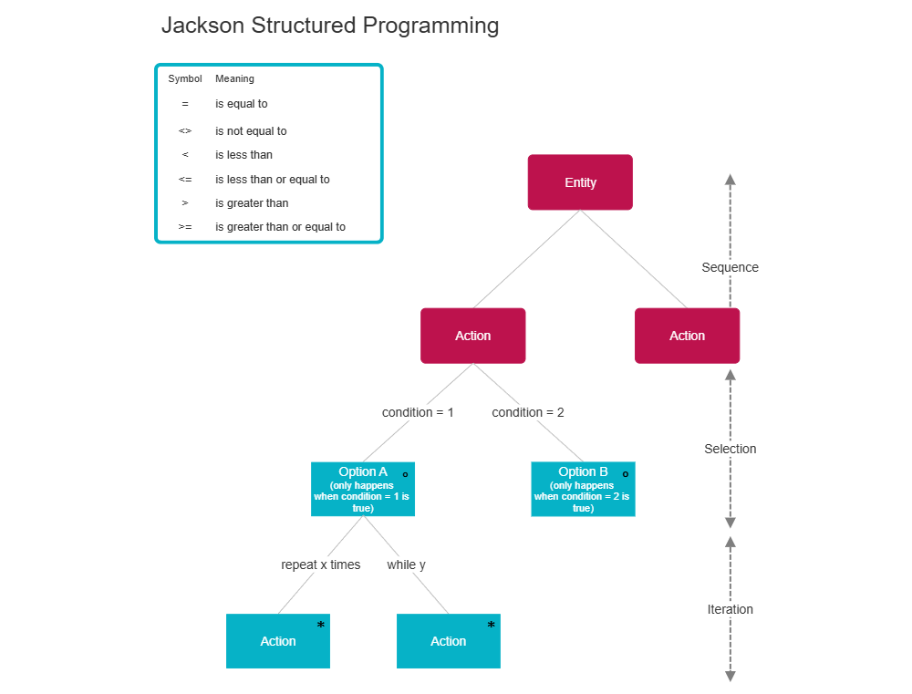
Jackson - Structured Programming

Create Other Software Diagrams examples like this template called Jackson - Structured Programming that you can easily edit and customize in minutes.