Piping and Instrumentation Diagram

Learn what a P&ID diagram is and how to make one

(K) (K) (O) (O) S

With SmartDraw, You Can Create Many Different Types of Diagrams, Charts, and Visuals

Learn More

What is a P&ID?

A Piping and Instrumentation Diagram (P&ID) is a detailed schematic that represents the functional relationships between piping, equipment, instrumentation, and control systems in an industrial facility. P&IDs are commonly used in different industries like oil and gas, chemical processing, water treatment, power generation and more. P&IDs provide the necessary information needed to design, construct, operate, and maintain process systems.

Back to top
Plumbing drawing with components list
Open loop piping diagram example

Why P&IDs Matter

  • Design & Engineering - Engineers rely on P&IDs during the design phase for equipment sizing, piping layout, cost estimations, and more.
  • Daily Operations - Operators use P&IDs to monitor systems and troubleshoot issues.
  • Safety & Risk Assessment - Accurate P&ID documentation is critical for identifying hazards, evaluating risks, and designing safety systems.
  • Maintenance & Modifications - Maintenance teams use P&IDs to plan equipment repairs and implement process changes.
  • Control System Design - P&IDs explain the relationships between instruments and controllers.
  • Training & Onboarding - New engineers, contractors, and operators use P&IDs to learn how a facility's systems and processes work.
  • Regulatory Compliance - Keeping P&IDs up-to-date helps facilities pass safety audits.
Back to top

What to Include in a P&ID

  • Equipment - Includes items such as vessels, pumps, heat exchangers, and tanks each labeled with item numbers and key design data.
  • Piping - Line numbers, sizes, classes, specialty items, valves, vents, drains.
  • Instrumentation - Identifies instrument tags, signal types, control loops, indicators, transmitters, alarms configurations.
  • Safety Systems - Documents relief devices with their set points and sizes, as well as interlock references.
  • Format Elements - Includes directional flow arrows, connector information, uniform symbols, clear labeling.
  • Notes and Details - Insulation, tracing, special installation requirements, typical details.
Back to top
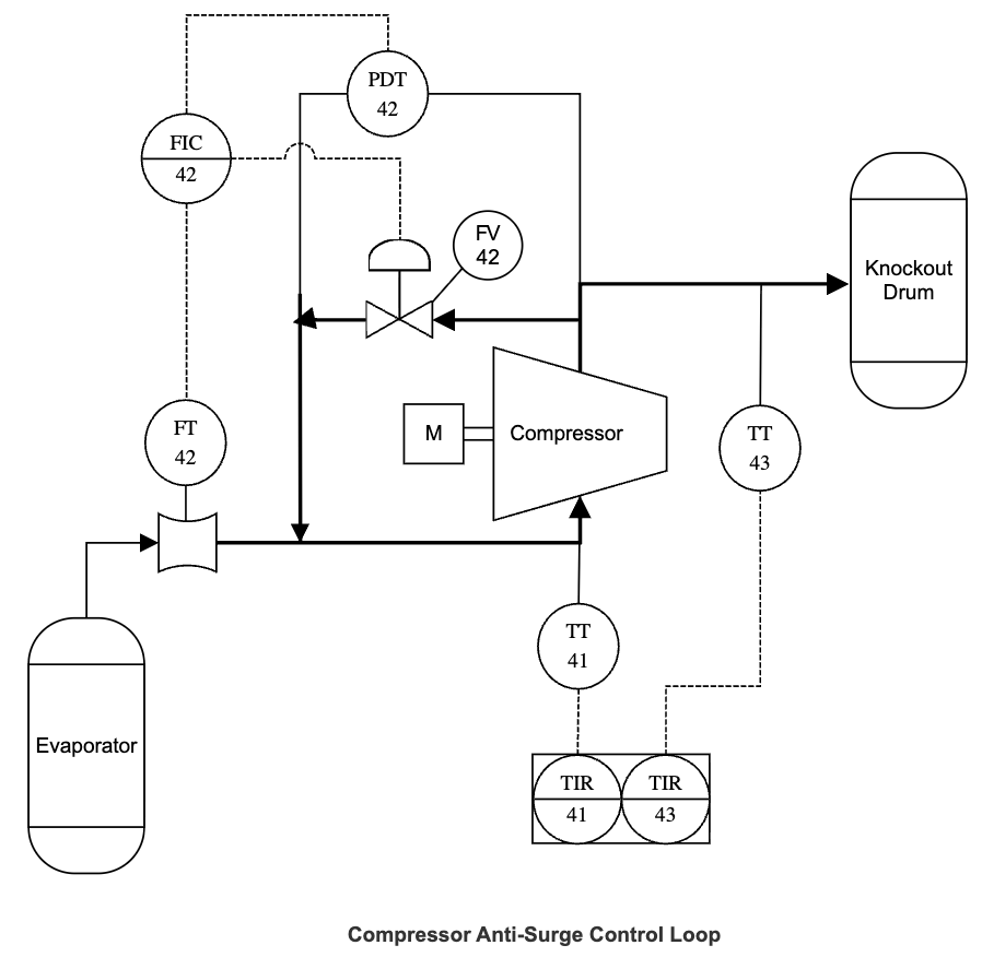
Compressor Anti-surge control loop example

How to Make a P&ID

Step 1: Start with a P&ID Template

Navigate to the Engineering category on the SmartDraw dashboard and select the blank P&ID template. This template has all the tools and symbols you'll need to make a P&ID drawing.

SmartDraw dashboard with piping template selected

Step 2: Drag-and-Drop Components & Add Symbols

Simply drag and drop valves onto your workspace and use the yellow action button to draw piping lines between components and instruments. Industry-standard symbols are conveniently docked to the lef tof your drawing area, and you can also use the search function to quickly find specific symbols for your P&ID drawing.

Dragging piping symbol into work area

Step 3: Add a Legend and Review

Include a legend to your P&ID drawing that clearly explains what each symbol represents. Once your P&ID is complete, review it for accuracy and verify compliance with industry standards and specifications.

Back to top
Components list for piping diagram
Three types of piping diagrams

The 3 Types of Piping Diagrams

There are three main types of piping diagrams that every engineer should know. Each serves a different purpose and are used at different stages of a project.

Process Flow Diagrams (PFD) - PFDs are used early on in the design stage to communicate design intent before the detailed engineering phase begins. These diagrams show things like major equipment, process lines, and essential process data like flow rates, pressures, and temperatures.

Piping & Instrumentation Diagrams (P&ID) - P&IDs are the most detailed diagram of the three different types. They show all pipes, valves, instruments, control loops, and key design data. P&IDs are the main reference document for designing, constructing, operating, and maintaining process systems.

Isometric Piping Drawings - These are 3D drawings that show the exact pipe lengths, fitting types, and weld locations. Isometrics are the main references for construction crews who build out the piping system.

Back to top

P&ID Examples

The best way to understand what a piping and instrumentation diagram is and what should be included is to look at examples. Check out these P&IDs created in SmartDraw. You can even edit them in your browser right now.

More P&ID Information

Try SmartDraw's Piping and Instrumentation Diagram Software Free

Discover why SmartDraw is the easiest way to P&IDs.