Strategic Planning Process from Start to Finish

Written by Aaron Stannard

Visual Strategic Planning is a simple methodology that improves any strategic planning process by making it easier:

  • To organize work among the members of the strategic planning committee or team by using mind maps, project charts, and org charts;
  • To organize the large amounts of data using mind maps;
  • To analyze external and internal issues using PEST analysis, issue maps, analysis maps, and other types of visuals;
  • To synthesize strategy using SWOT analysis and generic strategy matrices; and
  • To tie strategy back to execution using mind maps, project charts, flow charts, and org charts which you present to your implementation team members.

SmartDraw itself followed this Visual Strategic Planning process and we found it to be immensely valuable. Like most companies, we didn't have a regular strategic planning process and it had been a while since we had done any.

What prompted us to start a new strategic planning exercise for the company? Everyone in the company had a clear idea of what our mission was and still is, "to make visual communication as commonplace as written communication," but we had very conflicting ideas on how to accomplish it. Additionally, a number of external factors (mostly technological ones) needed to be formally addressed in our operations less those factors transform from opportunities into threats as a result of inaction on our part.

The Strategic Planning Cycle

Strategic planning cycle

Although every strategic planning process is different for every business, the Visual Strategic Planning process is modeled off of this cycle, where the steps are followed in this order:

  1. Propose mission
  2. Propose goals
  3. Examine internal issues
  4. Examine external issues
  5. Summarize findings in a SWOT analysis
  6. Formulate strategy

Strategic planning is an iterative activity; you might begin the strategic planning process with one mission and end with another. It really depends upon what your findings are during the process.

Pre-Planning

Before the strategic planning process can begin in earnest, a number of items have to be resolved by the organization's management - namely who's going to lead the strategic planning effort, who is going to be involved, and what the strategic planning process will look like.

Strategic planning facilitators

Before SmartDraw got started with its strategic planning process, the executive management team selected an external consultant who was going to act as our strategic planning facilitator. In hindsight, I think it's always best to have an outside perspective when you're discussing your company's strategy and direction; our facilitator was excellent in helping us avoid myopic issues and keeping the process moving. In many businesses, the CEO acts as the strategic planning facilitator if the company chooses not to hire a third party.

Setting up a strategic planning team

The strategic planning team consisted of all members of upper management as well as some key middle managers, me among them, and our facilitator - about ten people in total. The members of upper management represented the whole of the company's operations, but the middle managers were brought in simply because the strategic planning facilitator wanted some perspective from people who are actually going to have to execute the gory details of the strategy.

For example, the upper management team could make all the theoretical strategic decisions it wanted to about the direction of our product, but ultimately they'd need a reality check from our Director of Product Engineering, who'd be the one actually making those product development decisions happen.

Additionally, having some extra people available to collect data and research for the internal and external analysis portions of the strategic planning process helped expedite everything; ultimately, the upper management team would have had to get much of its raw data from those middle managers regardless.

Establishing and communicating a strategic planning process

Before SmartDraw held its first strategic planning meeting, our facilitator drew up a strategic planning process flowchart to show us how the process would flow, how long it would take, and where it would ultimately lead us. At our first meeting this was communicated to us, thus we always had a sense of where we needed to go next throughout the process, which made us realize how much progress we were actually making on it after each meeting.

Step 1 - Propose a mission

This step doesn't take long for most companies. Indeed, SmartDraw completed this step in approximately ten minutes during our strategic planning efforts recently. Our mission didn't change during the course of the strategic planning process although it can from some businesses; our mission was, and still is:

"To make visual communication as commonplace as written communication in business, government, and education."

We simply debated some semantics of it and then agreed that this still most closely aligns with our organization's competitive advantages and interests.

Step 2 - Propose goals

Based on our mission, SmartDraw selected a number of big, hairy, audacious goals (BHAGs), mostly pertaining to the adoption of the product, the product's ease of use, and its perception.

Using these goals and mission as our initial frame of reference for the strategic planning session, we jumped into organizing data collection efforts for the internal and external analysis portion of our strategic planning process.

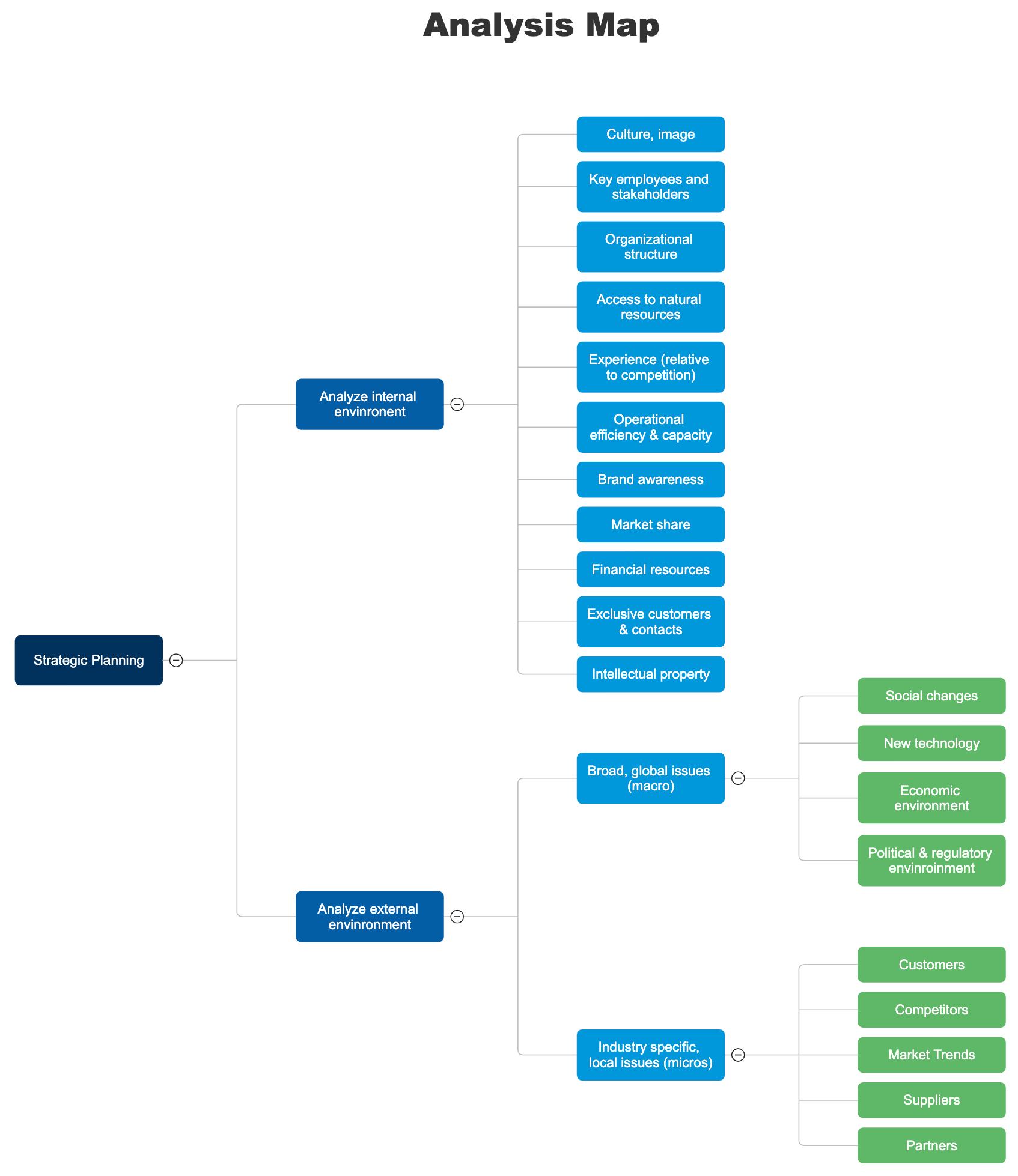
Step 3 & 4 - Internal and external analysis

The first step was organizing our key analysis areas on an Analysis Map, a special mind map template we designed specifically for strategic planning. Here's an example below:

Analysis Map

In order to proceed with our analysis we needed to collect data specific to each of these areas, so we decided that responsibility among a number of our strategic planning team members and made a number of "working groups." These people collected data and met independently over the span of a few weeks until the strategic planning facilitator. We used a Team Chart to organize our analysis groups and to assign them to each critical issue; here's an example of our chart below:

Strategic Plan Team Chart

We compiled all of our data for each of these categories into an Issues Map for that category. Here's an example:

Strategic Plan Issues Map

On the left-hand side of this mind map we list the statuses of this area, operational efficiency & capacity in this case. On the right hand side we list the critical strategic issues in this area, shown below:

Strategic Plan Issues Map

As each team compiled its issues maps, we hyperlinked to each one from the company-wide analysis map. This made it really easy for us to navigate from issue to issue during our breakout meetings and group discussion.

This process works for both internal analysis and external analysis - it allows us to get a clear idea of what all of the critical issues are in each area.

After each team was done with its data collection, we got together and compiled an overall Critical Issues Map. Some of the "critical issues" from each analysis group were, inevitably, not actually that critical, so the critical issues map reflects the group's collective decision on what is critical and what isn't with respect to the company's strategy. Here's an example:

Critical Issues Map

The critical issues map gave us a clear idea of what really needed to be addressed in our strategy, thus we moved onto our SWOT analysis to summarize our findings about our company and how it's currently prepared to address these critical issues.

Step 5 - Summarize findings in a SWOT analysis

Our SWOT analysis was simple - all we had to do was take our critical issues and sub-issues and categorize them as internal strengths, weaknesses, external threats, or external opportunities. Below is an example SWOT analysis matrix:

SWOT Analysis

What happened following our SWOT analysis was nothing short of amazing - as soon as we were done with our SWOT analysis we could instantly see what our strategies and sub-strategies should be.

Step 6 - Strategy formulation and developing an operating plan

Once we had our SWOT analysis in-hand, we drew up a strategy on-the-spot and discussed its merits, and the discussion didn't last long as the entire strategy was demonstrably validated by our findings in our internal and external analysis as well as our SWOT analysis.

Over the next couple of weeks the members of the upper management team worked on a high-level operational plan with some blanks-to-be-filled-in by members of middle management. Our operational plan looked something like this:

Operational Plan Mind Map

Using SmartDraw's mind map to project chart feature, we converted this into a project chart and hashed out a detailed Q1 plan with measurable tasks and milestones in a matter of minutes.

Operational Plan Project Chart

Using this project chart along with the other visuals we produced in the process, we were able to put together a presentation and easily communicate our plan and how we arrived at it to the rest of the company.

The visual strategic planning process we used is excellent, and I'd recommend it to any organization that's searching for a new strategy but doesn't know quite how to get there.