Timeline Maker and Creator

Try the best timeline maker today for projects and retrospectives

The Easy Choice for Creating Timelines Online

Easy to Use

You can create a timeline online by highlighting important events in just a few clicks. You can click to type text and connect it to your timeline with a line or arrow.

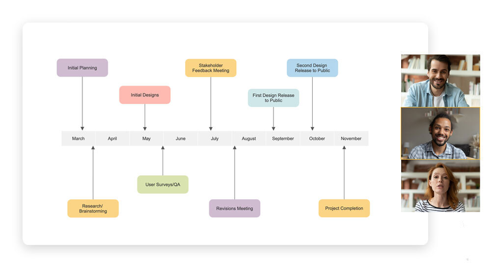
Build Timelines with AI

Need a timeline built automatically? You can provide a list of project milestones and get a timeline generated automatically using AI. SmartDraw's AI can also easily generate an accurate list of historical events and place them on a timeline. Once generated, you can continue to edit the timeline using SmartDraw. Refine details and adjust dates and styling easily.

SmartDraw AI generated timeline

Easy to Work With Other Apps

SmartDraw is easy to work with no matter what other apps you use. You can add your timeline to:

  • Microsoft Office®
    • Word®
    • PowerPoint®
    • Excel®
  • Microsoft Teams®
  • Google Workspace
    • Google Docs
    • Google Sheets
  • Atlassian apps
    • Confluence
    • Jira

Easy to Save to Your Existing Storage Solution

SmartDraw works hand in glove with most file storage systems. You can save your timeline directly to:

  • SharePoint®
  • OneDrive®
  • Google Drive
  • Dropbox®
  • Box®

There is no need to create a parallel set of common folders and permissions, SmartDraw can just save files directly into your existing set up.

Easy to Share

Share your timeline with anyone, even if they don't own a copy of SmartDraw, with a link.

You can also easily export any diagram as a PDF or common image formats like PNG or SVG.

Easy to Share

Easy to Get Help

Have a question? Chat or email us. SmartDraw support is in-house and free!

Free support

Easy Collaboration

Make timelines as a team with the help of SmartDraw.

Your team can work on the same timeline in real time and stakeholders can leave comments, suggestions, and feedback.

SmartDraw also works where you already communicate with your team. You can collaborate on timelines in Microsoft Teams®, Slack or Confluence.

Collaborate on Timelines

Easy Timeline Software for Projects and Presentations

SmartDraw's timeline software is the quickest way to create timelines and other historical charts.

Start by choosing any of our timeline templates, then add timeline events or historical milestones. You can even add photos and images in just a few clicks.

Timeline Example

Timeline Examples and Templates

SmartDraw includes timeline templates to help you get started. You'll never be stuck staring at a blank page.

SmartDraw is Used by Over 85% of the Fortune 500

3M logo
Amazon logo
AT&T logo
Cisco logo
Honeywell logo
Intel logo
Johnson and Johnson logo
Mariott logo
Abbott Labs logo
Motorola logo
Northrop Grumman logo
Oracle logo
Pfizer logo
Thermo Fisher Scientific logo
Verizon logo
Wells Fargo logo
3M logo
Amazon logo
AT&T logo
Cisco logo
Honeywell logo
Intel logo
Johnson and Johnson logo
Mariott logo
Abbott Labs logo
Motorola logo
Northrop Grumman logo
Oracle logo
Pfizer logo
Thermo Fisher Scientific logo
Verizon logo
Wells Fargo logo

Try SmartDraw's Timeline Software Free

Create a great-looking timeline fast with SmartDraw's easy-to-use timeline maker.