Flowchart

Create flowcharts quickly and easily with SmartDraw's flowchart software

Start Decision 1 Step 1 Step 2 Step 1a Decision 2 End Step 3

With SmartDraw, You Can Create Many Different Types of Diagrams, Charts, and Visuals

Learn More

What is a Flowchart?

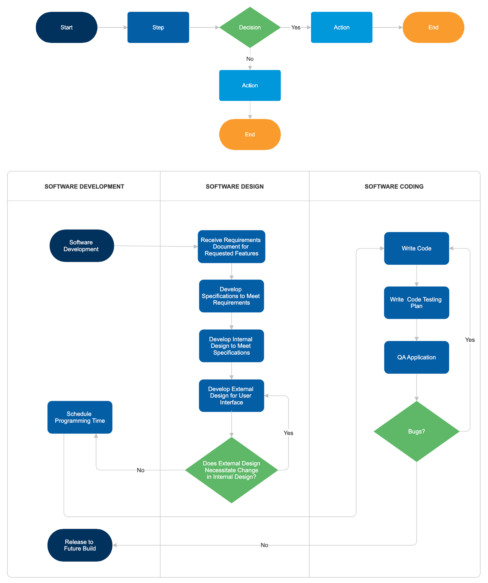
A flowchart is a visual representation of the sequence of steps and decisions needed to perform a process. Each step in the sequence is noted within a diagram shape. Steps are linked by connecting lines and directional arrows. This allows anyone to view the flowchart and logically follow the process from beginning to end.

A flowchart is a powerful business tool. With proper design and construction, it communicates the steps in a process very effectively and efficiently.

Back to top
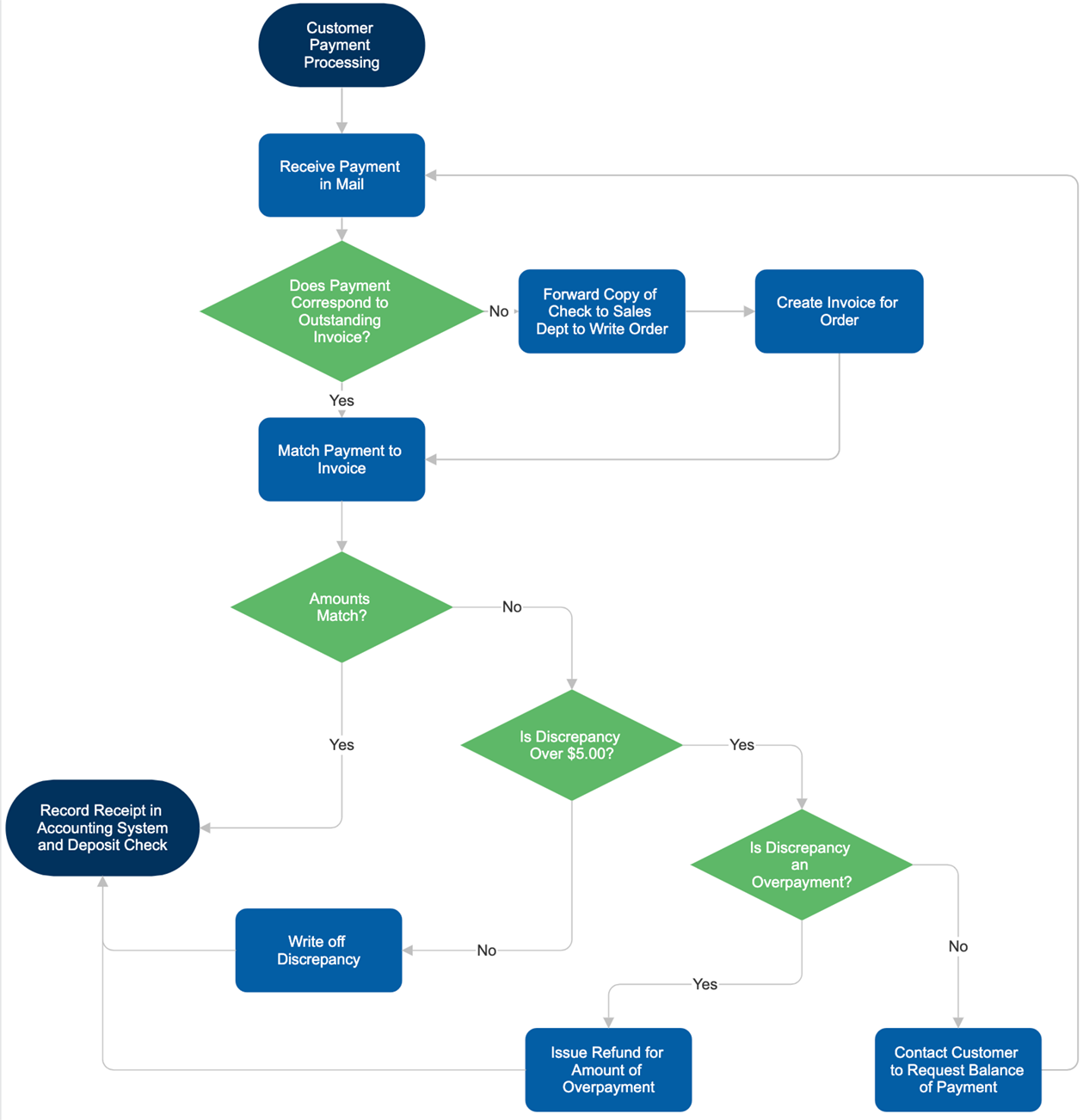
Flowchart example
Process Start or End Input / Output Decision

Flowchart Symbols

You'll notice that the flowchart has different shapes. In this case, there are two shapes: those with rounded ends represent the start and end points of the process and rectangles are used to show the interim steps. These shapes are known as flowchart symbols. There are dozens of symbols that can be used in a flowchart. If you're new to flowcharting, it's important to know what they represent before using them. Just as word usage conveys a certain message, flowchart symbols also have specific meaning. Read our complete guide to flowchart symbols.

Back to top

How to Make a Flowchart

There are several ways to make a flowchart. Originally, flowcharts were created by hand using pencil and paper. Before the advent of the personal computer, drawing templates made of plastic flowchart shape outlines helped flowchart makers work more quickly and gave their diagrams a more consistent look.

Today's flowcharts are typically created using a flowchart maker.

Back to top
How to Make a Flowchart
Flowchart types

Types and Uses of Flowcharts

There are a wide variety of flowchart types. Here are just a few of the more commonly used ones.

  • Swimlane flowcharts
  • Data flow diagrams
  • Influence diagrams
  • Workflow diagrams
  • Process flow diagrams
  • Yes/no flowcharts
  • Decision flows

Flowcharts were originally used by industrial engineers to structure work processes such as assembly line manufacturing.

Today, flowcharts are used for a variety of purposes in manufacturing, architecture, engineering, business, technology, education, science, medicine, government, administration and many other disciplines.

Here are some of the ways flowcharts are used today.

  • Project planning
  • Program or system design through flowchart programming
  • Process documentation
  • Audit a process for inefficiencies or malfunctions
  • Map computer algorithms
  • Documenting workflow
Back to top

Flowchart Templates & Examples

The best way to understand flowcharts is to look at some examples of flowcharts.
Click on any of these flowcharts included in SmartDraw and edit them: