Other Software Diagrams Templates

Browse other software diagrams templates and examples you can make with SmartDraw.

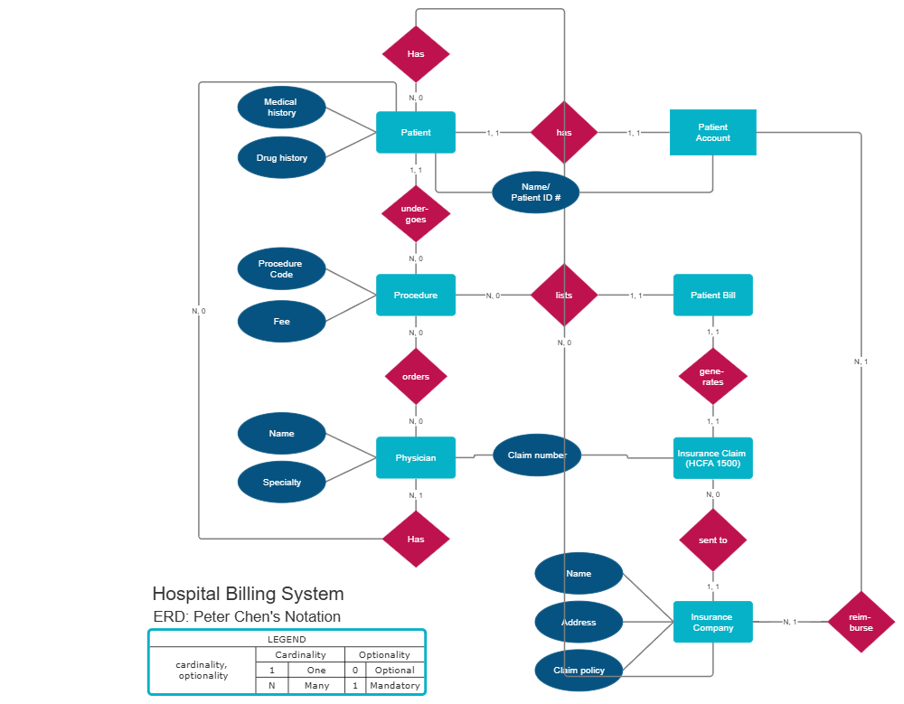
Peter Chen's Notation - Hospital Billing System

Create Other Software Diagrams examples like this template called Peter Chen's Notation - Hospital Billing System that you can easily edit and customize in minutes.