Swim Lane Diagram Templates

Browse swim lane diagram templates and examples you can make with SmartDraw.

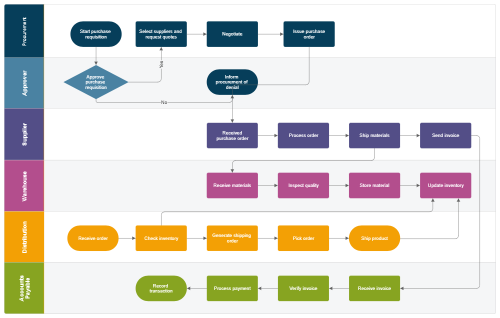
Procurement and Distribution Swimlane

This swimlane illustrates possible steps during a retail procurement and distribution process. Visualize your supply chain from procurement to distribution and identify bottlenecks to remove.