Tax Planning Templates

Browse tax planning templates and examples you can make with SmartDraw.

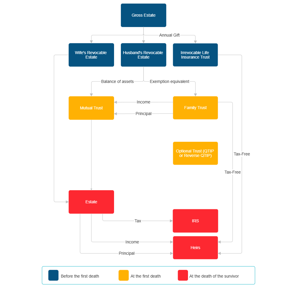
Combination of Revocable Living Trust, Marital Trust, QTIP Trust and ILIT

Create Tax Planning examples like this template called Combination of Revocable Living Trust, Marital Trust, QTIP Trust and ILIT that you can easily edit and customize in minutes.

By continuing to use the website, you consent to the use of cookies.   Read More