Tax Planning Templates

Browse tax planning templates and examples you can make with SmartDraw.

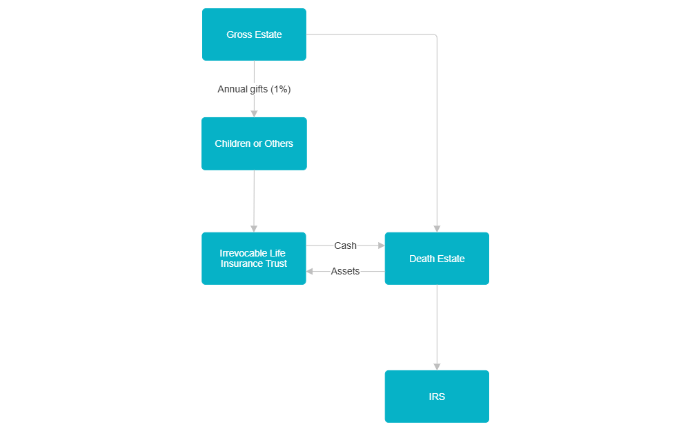
Typical Components of the Discounted Dollar Plan

Create Tax Planning examples like this template called Typical Components of the Discounted Dollar Plan that you can easily edit and customize in minutes.

By continuing to use the website, you consent to the use of cookies.   Read More