Trust Templates

Browse trusts templates and examples you can make with SmartDraw.

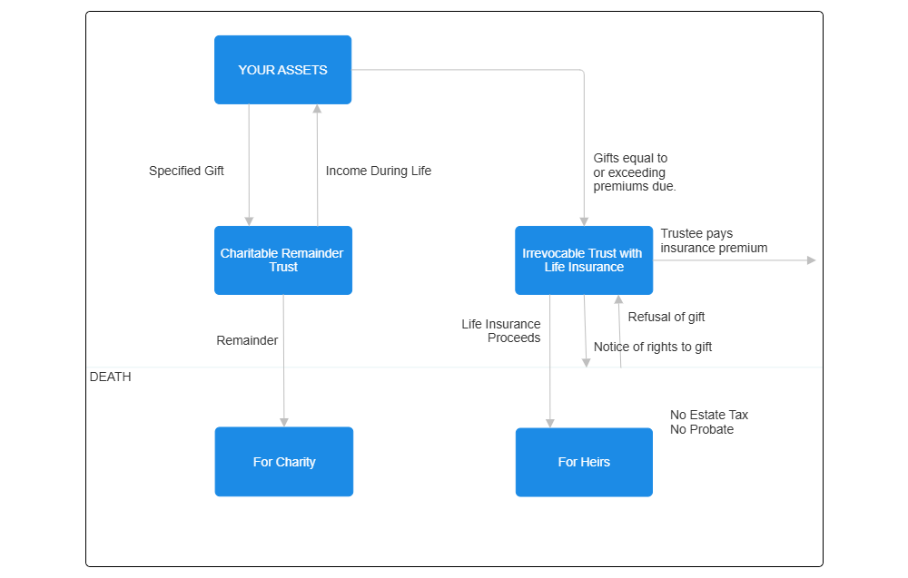
Plan C3 - Charitable Remainder Trust with Life Insurance Replacement Trust

Create Trusts examples like this template called Plan C3 - Charitable Remainder Trust with Life Insurance Replacement Trust that you can easily edit and customize in minutes.