SmartDraw Drawings, Layouts, and Diagrams

SmartDraw makes drawings and diagrams accessible to everyone without specialized training. Explore tips, tutorials, and other in-depth information for floor plans and other layouts as well as business diagrams like flowcharts and organizational charts.

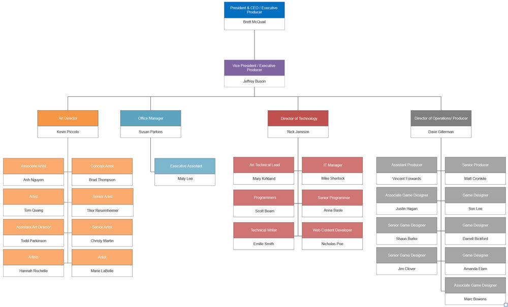
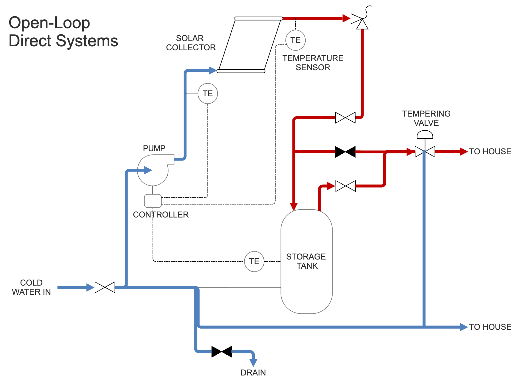
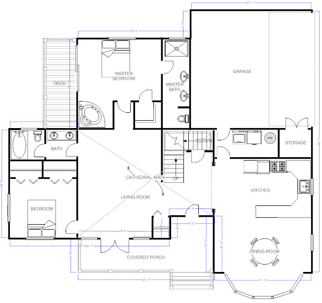
Popular Diagrams

Browse some of the most popular diagram types within SmartDraw and get started now:

Try SmartDraw for Free Today

Discover why SmartDraw is the best app for drawing and diagramming.